“停工房”背后:被迫延婚、中断备孕和难上学 | 业主故事①
扫描到手机,新闻随时看
扫一扫,用手机看文章
更加方便分享给朋友
作者 | 王泽红
出品 | 焦点财经
【编者按】每一位置业者,身份皆有不同,是妈妈、爸爸、儿子、女儿,或是妻子,或是丈夫,职业背景和学历也不尽相同,当遭遇“停工房”,对他们的生活带来了什么影响?焦点财经访谈业主,揭开买房背后的故事。
01 “二孩妈妈在抽泣,买房难上学”
当知道大家一起决定摆烂的时候,郑丽丽如释重负。
但她依然忍不住抽泣,以至于几次暂停交谈,平稳情绪与语气。买房的首付是全家人一起凑得,快80岁高龄的外婆甚至拿出了养老钱,并一再叮嘱她不要告诉舅舅,却不曾想如今收房期限未知。
买房之前,她对自己的生活很满足,夫妻和睦、婆媳融洽、亲子关系处理的也很好,一家人住在武汉郊区其乐融融,但现在她充满焦虑,眼看6岁的女儿即将升小学,但因房子问题至今无法解决。
“女儿马上幼儿园毕业,这些天晚上回来经常说她们班上这个同学要上什么什么小学,那个同学要上哪里的小学,还问我是不是也要上这个小学。我只能告诉孩子,妈妈现在还不知道!”
她购买的项目是绿地光谷星光绘,在微信群里业主们进行过一个粗略统计,近2400户业主有超1414人具有本科及以上学历,占比近60%,其中硕士341人、博士41人,也被外界称为武汉“较高学历楼盘”。
郑丽丽购房的主要目的,便是为孩子上学,如今一切充满未知数。
在2020年底买房时,夫妻二人因为打算要二胎,选房面积也有所增大,是一套125平的三居,总价230万。在外婆等家人支持下,她付了3成首付,贷款160万,在公积金和商贷组合下,每个月需要还贷9000多。
能买到这套房子,郑丽丽当时觉得很幸运,由于楼盘爆红很热,她摇号5次才入围,即便对楼层不太满意,但依然开心地签订了购房合同,买房之后更是成功怀二胎,凑成一个“好”字。本以为生活会更幸福,但业主群里陆续传来了坏消息。
按照购房合同,交付日期是2022年12月31日,但工地施工进度缓慢甚至是停工,很难按时交付,之前因为正处怀孕,她刻意回避或忽视这些消息,但儿子出生后,她开始参与到业主们的行动中。
“在一次与准邻居相约去信访办的通话中,女儿不小心听到了,‘妈妈我也要去!’”。“有一次我们带孩子出去玩,路过正在施工的一片工地,女儿指着问我,‘妈妈这是我们家吗?盖到几楼了’”。
面对这些问题,郑丽丽不知道该怎么回答。
回想起买房后两年多,丈夫的加班频率和时间在不断变多加长,她既心疼又懊悔,在谈及房贷和孩子上学等多重压力时,她最终没忍住,泪水夺眶而出。
敏锐的母亲似乎感知到了什么,有一次她正在与业主们与开发商正在谈判的过程中,母亲微信发来消息:“丫头,是不是有什么事瞒着我啊”,“没有,妈妈,我没事!近期在忙孩子上学的事,可能情绪不好!”
看到消息的那一刻,这位坚强的妈妈瞬间破防了……直到现在,她都没敢告诉母亲,“我妈她心事重,我怕她身体出问题。”
“如果没买这套房子,该有多好!”
在这股风波发酵之前,她以为自己和同小区的业主是少数不幸者,但看到全国已经有超过180个楼盘参与时,她的焦虑开始减轻了。
以前她还担心停贷影响征信,恐会波及孩子上学,现在她已经做好了最坏的打算,如果最终还未解决,夫妻二人只能用还贷的钱供女儿上私立学校。

02 “地产人‘代抢’买到房,婚期却搁置”
工地的施工进度,卢进内心比其他准邻居更清楚,他在这方面很专业,是一位地产从业者,目前是某大型房企的工程线条员工,对于施工的每一道程度早已烂熟于心。
“目前进度仅达到了整体进度的35%,按时交房几乎不可能。”
“如果现在开始干,至少也得2023年11月至12月才能交付。但就目前现状来看,明年也几乎不可能,因为楼盘项目监管账户上只有6000万,而资金缺口达8个亿。”
卢进比郑丽丽运气好,因为他是第三次才摇中,而且使用了一些“小技巧”,花了两千块钱请了“代抢”,这是一个隐秘渠道,专门帮助他人抢房。卢进说,“代抢”是武汉独有,而且价格不一,就他个人所知,有人曾花10000元通过“代抢”成功买到过房。
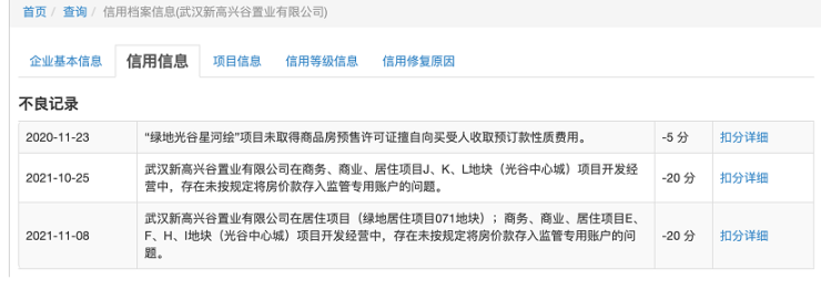
前两次摇号失败,眼瞅着备案价接连上涨,他最终也用了“代抢”,即便对这个渠道持怀疑态度。另外使他不满的是,摇号报名需先交30万,但他选择了妥协,规则如此。后来他才知道,因为这个问题开发商被扣除5分企业信用分。

这是卢进的首套房,也是婚房,他一直期待着交房后与女朋友完婚,给她一个幸福的家,却不曾想遭遇了“停工房”,导致了婚期的不确定。
“肯定就往后面搁置了,就算她提出来,我自己也不想没房就结婚。”
“楼盘处于主体施工阶段,每天需要500至600名工人才算是正常的进度;而按照现在的进度,每天就算是上2000个人,年底也完不成。”从个人专业角度,卢进对整个施工进度进行估算:
排名前列,现在主体进度进行了2/3,按照规定较快七天做一层,大概剩10层左右,加班赶工也需70天;
第二,主体完工之后,需要对内部空间砌墙抹灰,这个程序叫二次结构;当然,也可以穿插施工,比如做十层主体时,可以同时进行一层的砌墙,但也大概需要两个月左右;
第三,外层涂料,也需要一至两个月左右;
第四,架空层高走廊装修、楼梯间粉刷和刮腻子、水电市政管网,还有消防系统和人防系统,最后是验收通过。特别是市政管网,要把小区的污水、雨水、生活用水都接入到现有的市政排水管道,过程相当复杂。
按照这样估算,如果从现在7月起,开发商目前资金厚实,工人充足,至少也得明年11月至12月完工交付。
”但我们业主都知道那是不可能的,除非神笔马良过来画一笔。因为监管资金账户上的资金,缺失的严重。”
03 “备孕夫妻,暂时先不要孩子了”
“房子交不了,我现在还不想要孩子!”
去年6月领证结婚后,何亮便与妻子备孕,按照计划孩子出生后刚好能住进新房。领证前一个月,他们刚刚买房,购房合同显示今年12月交付。
但夫妻二人的备孕计划被打断了,尽管双方父母一再催促,他们还是决定暂时先不要孩子,交房无望再加之租房压力,致使他们没有底气和信心要孩子,租住的房子是一室一厅,很难接父母过来照看孩子。
二人也曾考虑过租住更大的房子,但经济条件是一个现实问题,何亮2020年硕士毕业一年后买房,首付款耗尽了父母的积蓄,他买的是武汉绿地光谷星光绘项目一套100多平的期房,总价190万左右。
由于刚就业时间不长,为了减轻他的还贷压力,父母向亲友借款20多万凑足95万首付款,即便如此,何亮依然每月要还贷5500元,再加之2500元房租,每个月仅房子一项固定支出近8000元。
两边的老人也需要赡养,妻子的父亲身体并不好,曾患有脑梗,现在行动不便,每个月均需吃药,经济压力并不小。回想起一年前备孕、生子的美好愿景,何亮如今的语气很失落。
从去年年中到现在,他和郑丽丽、卢进均有参与行动,去过信访办和房管局,也与开发商会谈过,开发商曾承诺今年7月至8月封顶,签字承诺的是华中项目总,但并未实现。
为了监测施工进度,有业主甚至装了摄像头监测工地。卢进说,这位未来邻居恰好居住在马路对面小区,摄像头装在窗户上,可以清楚观测到施工现状。
“甚至有业主买了无人机进行航拍监测!”

04 “单身985硕士,心已经疲了”
张星是深度参与每次会谈的人,为此她还创建了自己的公众号,记录每次会谈内容。
“我们走过很多弯路,最开始主要是盯着施工进度,后来才意识到资金才是根本,然后开始追问监管资金的情况。”
直至2021年8月,他们在武汉城市留言板收到回复,监管资金共7.25亿,已经支取5.16亿,而当时整个项目仅盖了6层。
在6月15日的会谈中,开发商负责人承认资金缺口达8亿元。到7月4日的会谈中,区专班告知目前建设资金仅有6000万。
这让张星们进一步感到绝望,特别是7月4号会谈后,她们寄希望能依靠车位销售回流部分资金,补充建设款项的想法破灭后,成为了崩溃的最后一根稻草。
那次会谈中,她们提出希望封存车位,但是7月5号业主们陆续接到车位销售电话,推销的单位并不是开发商,而是来自河南的一家公司,“接到电话后,我们才知道车位已经打包卖给了第三方,而资金并未进入监管账户。”

“马拉松式的行动无望后,集体停贷也是绝望下的无奈之举,房租+房贷基本掏空我每个月收入,面对毫无希望建成的房子,我想躺平摆烂了。”
终于在7月10日,业主们集体发出了那份告知书。面对后续可能存在的征信拉黑等问题,张星已经不再过多考虑了,只想及时止损。
“既耽误时间又耗精力,我们都是排名前列次买房子,很多东西都是从零开始学,感觉比上学读大学读硕士懂得还多。但最后却徒劳无功,也不被理解,然后我们停的想法越来越强烈。”
接连行动已经9个月,她已经疲了。
张星从小便是别人眼中的好孩子,靠着优异的成绩考进985院校并硕士毕业,是家中的独生女,为了买这套房也是耗尽了家中积蓄,即便已经决定摆烂,但内心还是忿忿不平。
05 “211法律硕士,最差的结果是赔掉首付款”
张玲学了7年法律,211院校硕士毕业,对于停贷后面临的问题,她比其他业主更为熟知,但她还是选择了如此。
她是一位未满1周岁孩子的妈妈,参与的线下活动并不多,一直在线上给予支持。从法律层面,她分析了其中牵涉的关系,主要有两方面:一方面是与开发商的法律关系,另一方面是与银行的借贷关系。
“整个项目共有两千多户,合同交付日期是在年底,目前并不存在违约,所以业主们也无法通过起诉与开发商解除合同。这也是我们选择在年底后开始停贷的原因,不想将有理变成无理。”
合同到期之后,业主们可以通过法律手段起诉,解除与开发商的购房合同,随之与银行的借贷关系也会自动取消。如果是这样,开发商就需要向业主退回首付款。但目前的现状是开发商面临流动性危机,业主收回首付款存在很大的不确定性。
“最差的结果是,我们通过起诉解除购房合同,赔掉首付款!”
“后续可以不用继续还贷!”
所以,业主目前并未通过法律途径去解决,还是希望能够找到解决方法,楼盘继续建设,业主们能够住进千辛万苦摇中的家,张玲最后讲道。
张玲在等待,张星在等待,何亮、卢进和郑丽丽也在等待,等着结婚,等着生孩子,等着住进集全家之力付出的那套房。
7月14日,传来了好消息,银保监会回应“停贷”事件,将引导金融机构市场化参与风险处置,加强与住建部门、中国人民银行工作协同,支持地方政府积极推进“保交楼、保民生、保稳定”工作。
(为保护业主隐私,文中名字均为化名。)
声明:本文由入驻焦点开放平台的作者撰写,除焦点官方账号外,观点仅代表作者本人,不代表焦点立场。
