恒大:广发银行与恒大一直保持良好业务合作关系
扫描到手机,新闻随时看
扫一扫,用手机看文章
更加方便分享给朋友
焦点财经讯 耿宸斐 7月22日,恒大集团发布声明称,长期以来,广发银行与恒大集团一直保持良好的业务合作关系;针对近期诉前财产保全民事裁定事宜,双方经过充分沟通已经妥善解决;双方今后将不断巩固和深化业务合作关系,继续加强合作,实现互利共赢、共同发展。
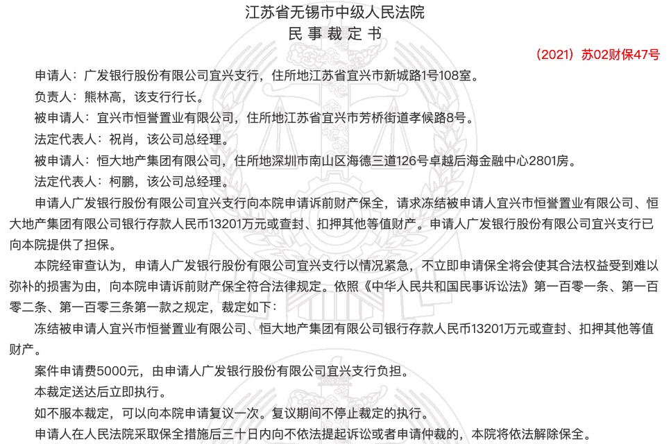
近日,江苏省无锡市中级人民法院的一则民事裁定书显示,广发银行宜兴支行向法院申请诉前财产保全,请求冻结宜兴市恒誉置业有限公司、恒大地产集团有限公司银行存款人民币13201万元或查封、扣押其他等值财产。本裁定送达后立即执行。申请人广发银行宜兴支行已向法院提供了担保。
对此,恒大集团于7月19日发布声明称,公司江苏省公司旗下项目公司宜兴市恒誉置业有限公司与广发银行宜兴支行项目贷款1.32亿到期日为2022年3月27日。对于宜兴支行滥用诉讼前保全的行为,我司将依法起诉。
资料显示,诉前财产保全是指利害关系人因情况紧急,不立即申请财产保全将会使其合法权益受到难以弥补的损害的,可以在起诉前向人民法院申请,由人民法院所采取的一种财产保全措施。财产保全可以采取查封、扣押、冻结或者法律规定的其他方法。
声明:本文由入驻焦点开放平台的作者撰写,除焦点官方账号外,观点仅代表作者本人,不代表焦点立场。
