北京住建委倡导各售楼处、中介门店暂停三天现场经营
焦点财经Focus 2022-05-13 09:25:03
用手机看
扫描到手机,新闻随时看
扫一扫,用手机看文章
更加方便分享给朋友
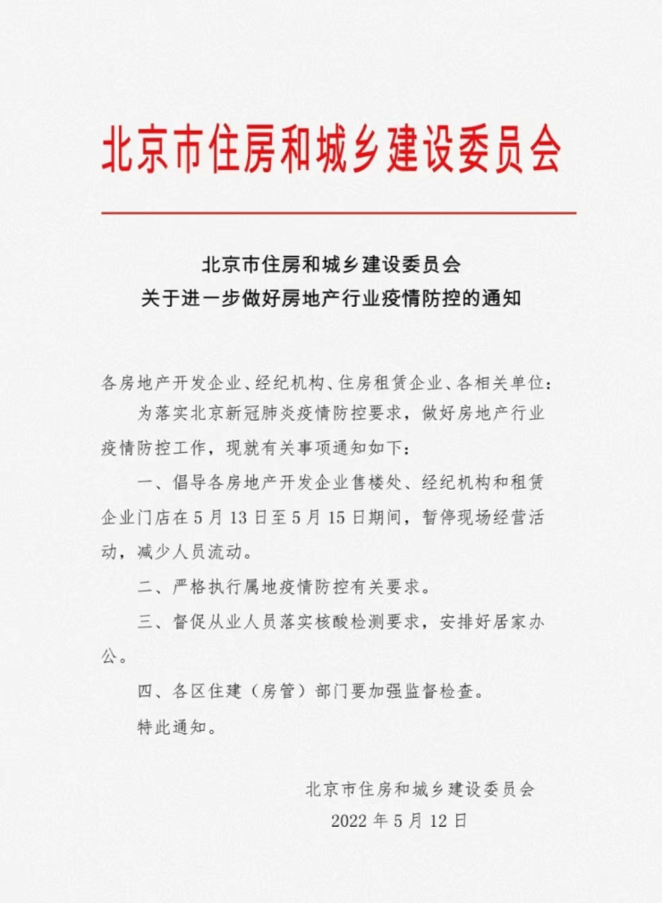
《关于进一步做好房地产行业疫情防控的通知》
焦点财经讯 5月12日,北京市住建委发布《关于进一步做好房地产行业疫情防控的通知》,为落实北京新冠肺炎疫情防控要求,做好房地产行业疫情防控工作,就有关事项通知如下:
排名前列,倡导各房地产开发企业售楼处、经纪机构和租赁企业门店在5月13日至5月15日期间,暂停现场经营活动,减少人员流动;
第二,严格执行属地疫情防控有关要求;
第三,督促从业人员落实核酸检测要求,安排好居家办公;
第四,各区住建(房管)部门要加强抽查检查。

声明:本文由入驻焦点开放平台的作者撰写,除焦点官方账号外,观点仅代表作者本人,不代表焦点立场。
