今年开建!徐州地铁5号线20个站点曝光!看有你家门口的吗?
扫描到手机,新闻随时看
扫一扫,用手机看文章
更加方便分享给朋友
3月1日,徐州地铁官网发布了《徐州市城市轨道交通5号线一期工程环境影响报告书(报批稿)全文公示》,其中明确了徐州地铁5号线预计具体开工建设的时间和20个具体站点,下面我们一起来看看。
地铁5号线一期的开建、试运营时间,分别是2022年10月28日开始实施,至2028年4月28日通车试运营,项目建设工期66个月。
5号线一期工程起于鼓楼区北三环与平山北路交叉口的徐矿城站,主要沿平山路——二环西路——湖北路——和平路——民祥园路——中央活力区——峨眉路走行,止于云龙区汉源大道与峨眉路交叉口的奥体中心南站。一期工程线路全长约25.0km,均为地下线,共设站20座,其中换乘站7座。
地铁5号线共设20座车站,均为地下岛式站。

具体20座站点究竟在哪呢?快来看看有没有在你家门口的吧。
1、徐矿城站
2、工业技术学院站
3、九里山北站
4、九里山南站
5、黄河南路站
6、人民广场站
7、吴庄路站
8、煤建路站
9、苏堤路站
10、师范大学站
11、和平路站
12、骆驼山站
13、狮子山站
14、民富园站
15、中央活力区北站
16、中央活力区中心站
17、中央活力区南站
18、小杨庄站
19、紫金路站
20、奥体中心南站
其中和之前的规划相比,有两个线路方案比选,最终确定了最优线路。下面一起来看看。
一、吴庄路站~苏堤路站区间
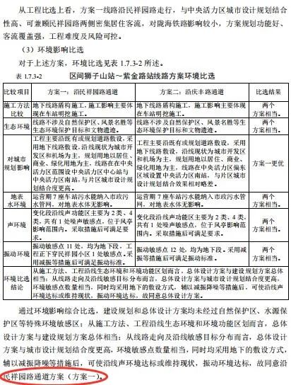
二、狮子山站~紫金路站
此外,全线新建1座徐矿城车辆段、1座大郭庄停车场。
除了地铁5号线,地铁4号线也传来好消息,3月7日,徐州市公共资源交易平台连发了多条《徐州市城市轨道交通4号线一期工程各个标段的监理评标结果公示》。继勘察设计、可行性研究和设计总包、市政综合设计等招标结束后,此次8个标段工程监理招标全部评标完成,这意味着距离地铁4号线正式开工又进一步。

徐州的轨道交通越来越便捷,地铁5号线和地铁4号线您期待吗?欢迎文末留言,大家一起讨论!
声明:本文由入驻焦点开放平台的作者撰写,除焦点官方账号外,观点仅代表作者本人,不代表焦点立场。
