《2021上半年中国城市环境舒适指数报告》发布
扫描到手机,新闻随时看
扫一扫,用手机看文章
更加方便分享给朋友

一、 研究背景
城镇化下半场,中国城市正朝向“清新舒适”的人居环境目标迈进。
无论是在“十四五”规划纲要中,还是在展望2035的国土空间总体规划草案中,提升城市环境品质、建设清新舒适的宜居城市,都是中国城市关注的重点。
例如,成都2035的战略定位之一,即是“美丽宜居公园城市”;重庆的发展目标中就包括“建设山清水秀美丽之地、创造高品质生活”;青岛的一大目标愿景就是“人与自然和谐共生、绿色低碳发展的滨海生态美丽宜居城市”……
可以预见,在城镇化下半场,如何转变城市发展模式,提升城市人居环境品质,将是中国城市发展的重要课题。
在此背景下,继今年6月《2021一季度中国城市环境舒适指数报告》发布之后,搜狐城市再次联合上海青悦数据、上海空间规划设计研究院、复旦大学空间规划研究中心三大专业机构,联合编制发布《2021上半年中国城市环境舒适指数报告》,本报告由《城乡规划》杂志社提供学术支持。
为了客观呈现中国各城市人居环境舒适度特征,与一季度报告相比,研究团队优化了“中国城市环境舒适指数评价体系”,扩大了专家咨询团队,并基于中国生态环境部、中国气象局等权威部门公开发布的环境、气象等数据,对中国大陆336座地级及以上城市的环境舒适度进行了系统全面的评估。
搜狐城市联合多家专业机构创建“中国城市环境舒适指数评价体系”,一方面旨在以大数据客观反映中国城市人居环境舒适度水平,为居民生活规划提供参考;另一方面也希望为中国城市人居环境建设献策出力,推动地方政府部门提升人居环境品质,建设清新舒适之城。
二、 主要研究结果
依据中国城市环境舒适指数评价体系,2021上半年,“中国十大环境舒适之城”,即336座地级及以上城市中环境舒适指数得分较高的10座城市依次是:西双版纳、德宏州、普洱、临沧、三亚、珠海、深圳、防城港、茂名和江门。

2021上半年中国十大环境舒适之城/搜狐城市制图
而36座重点城市中(包含4座直辖市、27座省会城市和5座计划单列市),2021上半年环境舒适指数得分排名前10的城市分别是:深圳、广州、厦门、南宁、福州、海口、昆明、成都、重庆和杭州。
在单项指数排名上,2021上半年“中国十大空气天气清新之城”分别是西双版纳、德宏州、普洱、临沧、三亚、深圳、茂名、阳江、怒江州和汕尾。“中国十大水质清净之城”依次为金昌、哈密、嘉峪关、克州、甘孜州、贺州、武威、广元、克拉玛依和林芝。
而嘉峪关、鄂尔多斯、邢台、威海、新余、景德镇、石嘴山、珠海、东营和林芝,则是2021上半年“中国十大绿化清秀之城”。
三、 研究特色
与现有评价体系相比,中国城市环境舒适指数评价体系具有如下特色。
排名前列,在评价范围上,中国城市环境舒适指数报告覆盖了除三沙市之外,中国大陆336座地级及以上城市,并通过构建专业科学的评价体系、综合使用中国生态环境部、住建部、气象局等权威部门发布的公开数据,系统评价了中国城市的环境舒适度。
第二,在评价体系设计上,本报告独创性地使用了短板思维,即考虑到在超高海拔低气压地带,或当空气出现严重污染、天气出现极寒极热情形时,人体会更加突出感知该项指标带来的舒适度变化,从而导致其他指标对舒适度的影响大幅下降。于是,本报告针对海拔高度、空气质量、人体舒适度三项指标增加限值约束,当其超过约束限值后,其对应的权重就会动态提升,从而使环境舒适指数评价体系更能客观反映中国城市的环境舒适度。
第三,在评价活动持续性上,中国城市环境舒适指数按季发布,持续跟踪监测中国城市环境舒适度的变化。研究团队力争通过中国城市环境舒适指数评价体系,客观呈现中国城市人居环境舒适性的发展特征,以及地方政府在建设优良人居环境方面的努力。
四、环境舒适指数评价体系
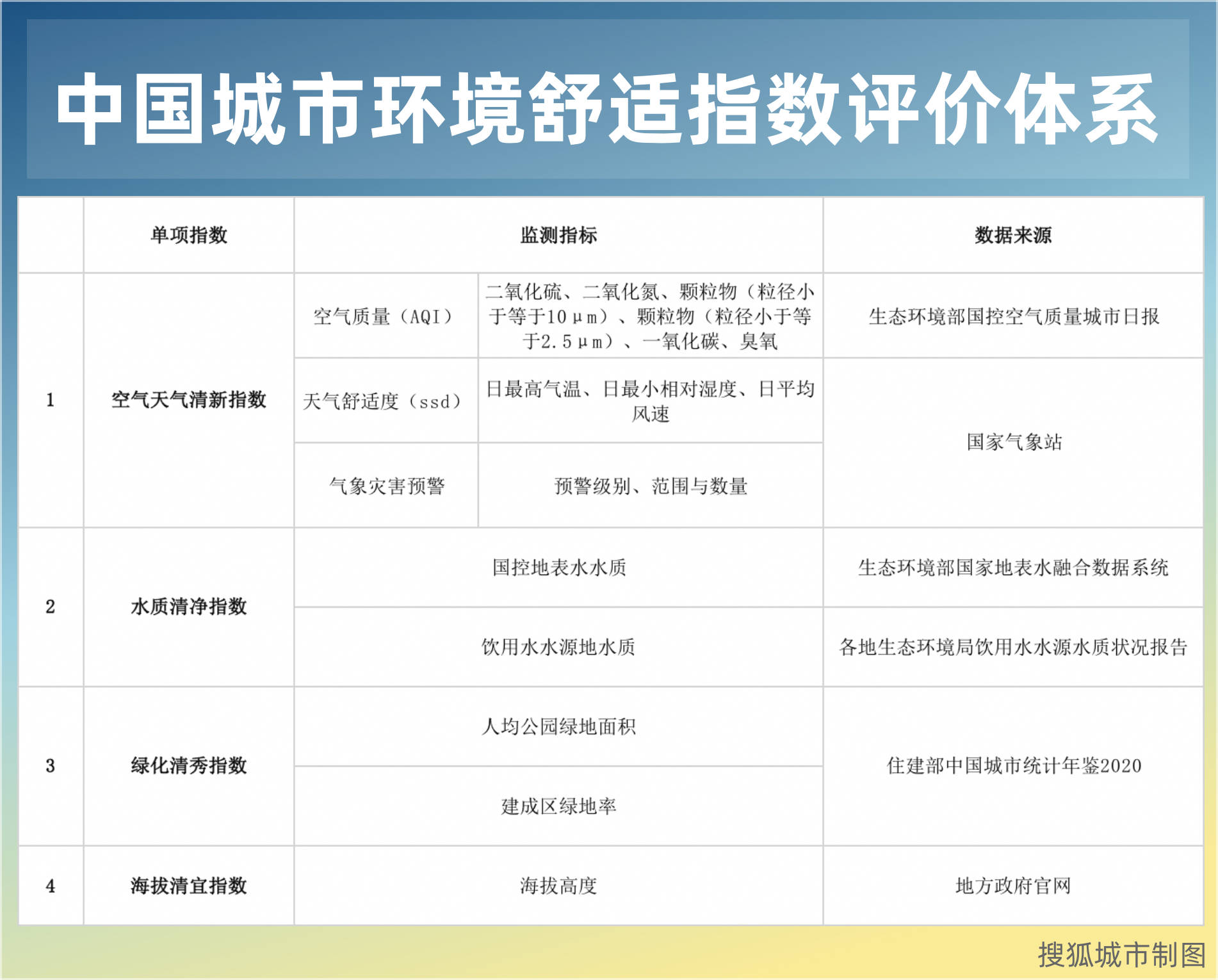
1、 单项指数与监测指标
为监测中国城市环境舒适度,环境舒适指数评价体系主要包含以下单项指数:空气天气清新指数、水质清净指数、绿化清秀指数以及海拔清宜指数,每项指数均包含相应的监测指标。
中国城市环境舒适指数评价体系/搜狐城市制图
为了更加客观准确地评估各地环境舒适度水平,与今年一季度报告对比,研究团队针对评价体系做了如下调整:
首先,气象灾害预警的评价方式进一步细化。研究团队从预警级别、地域范围以及预警数量三个维度,区分气象灾害预警对环境舒适度的影响程度,并赋予不同档次的分值,从而能够更为准确地评估各地气象灾害状况。
其次,调换了国控地表水水质的数据来源。研究团队调研发现,原先使用的“国家地表水水质自动监测实时数据发布系统”存在覆盖面不足、对各城市水质代表性不够等问题。为此,本期报告调整了国控地表水水质数据来源,采用中国生态环境部“国家地表水融合数据发布系统”,该数据源能够完整覆盖“十四五”国控断面,更能代表各城市的真实水质状况。
此外,关于饮用水水源地水质的评价,除了考虑是否达标外,研究团队新增评价维度,即区分达标水源地的水质类别(Ⅰ、Ⅱ、Ⅲ类水),并依据不同类别分档赋分,进而使有关中国城市水质状况的评估结果更具区分度。
最后,研究团队新增建成区绿地率指标,以丰富绿化清秀指数的内涵,从而能够更为全面立体地评估各地绿化建设水平。
1) 空气天气清新指数
空气天气清新指数主要包括空气质量(AQI)、人体舒适度(ssd)、天气预警状态等监测指标。
空气质量不仅直接关系着当地居民的身体健康,也深切影响着一个城市的人居环境舒适度。本报告对于中国城市空气质量状况的评估,主要依据中国生态环境部的空气质量指数(AQI)。
AQI是定量描述空气质量状况的无量纲指数,它综合考虑了二氧化硫(SO2)、二氧化氮(NO2)、颗粒物(PM10、PM2.5)、一氧化碳(CO)、臭氧(O3)等污染物的污染程度。AQI的数值越大、级别越高,说明空气污染状况越严重,对人体的健康危害也就越大。
空气质量指数(AQI)说明/搜狐城市制图
人体舒适度(ssd)是反映城市气候资源是否适宜生活,定量评估城市气候环境舒适性的重要指标。
人体舒适度(ssd)基于对人体感受影响较大的气温、相对湿度和风速三个要素建立,并划分出了不同等级的舒适程度。
人体舒适度计算公式为:
ssd=(1.818t+18.18)(0.88+0.002f)+(t-32)/(45-t)-3.2√v+ 3.2
式中,ssd为人体舒适度指数,t为日较高气温,f为日最小相对湿度,v为日平均风速。
当ssd指数处于61-70之间,说明当前的气候最为舒适,人最可接受;而当ssd大于85或小于20时,表明气候处于很热或很冷的状态,人体感受极不舒适。
人体舒适度指数等级划分表/搜狐城市制图
气象灾害预警作为负向指标,代表异常气象的状况,频发的气象灾害预警,会对人居环境的舒适度形成负面效应。
2) 水质清净指数
城市水体是城市环境的重要组成部分。
近年来,随着城镇化进程的推进、工业的发展,生活污水和工业废水排放量急剧增加,导致城市水环境恶化,城市水体质量状况备受关注。
水质清净指数,定量评估城市水环境质量,其中包含国控地表水质与饮用水水源地水质两项监测指标。
3) 绿化清秀指数
绿化清秀指数以人均公园绿地面积和建成区绿地率为基础,衡量中国城市的绿化建设水平。
多项研究表明,完整的绿地系统不仅能产生优美的景观效果,还具有蒸腾降温、调节气流以及防治减轻污染的效用。因而绿地的匮乏,不仅会降低城市品质,也直接影响城市人居环境的舒适度。
但由于各地区自然禀赋、经济社会发展水平不同,我国城市绿地建设水平存在一定的区域差异。
4)海拔清宜指数
海拔高度造成的气压高低,会直接影响人体各方面的生理机能。
研究表明,随着海拔高度升高,大气中的氧含量也会随之减少,致使血色素不能被氧饱和而出现血氧不足,进而产生不适感,故中国城市环境舒适指数体系将海拔清宜指数作为单项指数之一纳入考量。
2、 数据基础
本报告空气质量原始数据源自中国生态环境部国控空气质量城市日报;天气相关数据来自国家气象站的权威气象数据;国控地表水水质数据采集自中国生态环境部“国家地表水融合数据发布系统”;饮用水水源地水质数据源自各地生态环境局发布的“饮用水水源地水质状况报告”;海拔数据来自各地方政府官方网站;人均公园绿地面积以及建成区绿地率则采集自中国住建部《中国城市统计年鉴2020》。
因数据可得性差异,除人均绿地面积、建成区绿地率使用的是2019年度数据外,剩余数据的统计时间范围均为2021年上半年,即2021年1月1日至6月30日。
需要指出的是,由于数据缺失,本次中国城市环境舒适指数排名不包括三沙市。对于部分城市在数据采集期内,个别月份饮用水水源地水质数据缺失的状况,本报告统一以前一个月度的得分进行折算。
此外,针对部分城市仅公布饮用水水源地水质是否达标,而不公布水质类别的情形,本报告统一根据Ⅲ类水进行赋值。而针对极个别城市1-6月饮用水水源地水质数据全部缺失的问题,本报告统一以较低分赋值,以敦促当地主管部门及时公布与民众生活密切相关的水质数据,提升数据透明度。
3、 指标权重设计和数据处理过程
在确定监测指标与数据来源之后,指标权重设计和数据处理过程大致如下。
绿化清秀指数与水质清净指数的权重是固定的,分别为15%和20%。
但在海拔方面,考虑到在超高海拔低气压地带,人体会更加突出感知因海拔升高带来的舒适度变化,因此研究团队针对海拔高度增加限值约束,即当海拔达到一定高度后,海拔清宜指数的权重会相应进行动态调整。
具体而言,当海拔高度小于2800米时,海拔清宜指数的权重(α)为5%;当海报高度处于2800米至3600米之间时,α会升高至10%;而当海拔高度大于3600米时,α则会继续提升至20%。
因此,中国城市环境舒适指数的最终公式为:
中国城市环境舒适指数得分=绿化清秀指数×15%+水质清净指数×20%+海拔清宜指数×α+空气天气清新指数×β(15%+20%+α+β=100%)
权重确定后,依据赋值规则,分别计算各单项指数的得分,并通过归一化处理,使各单项指数的得分介于0分到1分之间,最后按照相应权重进行加权加总,产生中国城市环境舒适指数。
需要指出的是,在计算空气天气清新指数的分值时,研究团队同样使用了权重动态调整机制。
考虑到在空气严重污染或天气极寒极热的情形下,人体同样会更加突出感知到因空气质量或气温变动带来的舒适度变化。因此,研究团队针对空气质量、人体舒适度两项指标增加限值约束,即当空气质量处于轻微污染以及更优状态(AQI<150),同时人体舒适度处于舒适、较舒适级别(ssd处于51-71区间)时,空气质量、人体舒适度两项指标各占50%的权重。
一旦AQI突破150这一约束限值,而ssd仍处于51至71区间时,空气质量的权重就会相应提高。当ssd小于50或大于76,而AQI仍小于150时,人体舒适度所占权重就会提高。此外,当空气质量和人体舒适度两项指标均突破约束限值时,两者权重则按反比例进行调整。
当空气质量、人体舒适度两项指标的权重确定后,依据赋值规则,并结合气象灾害预警扣分机制,综合得出空气天气清新指数得分,最后经归一化处理,再乘以权重(β)纳入中国城市环境舒适指数。
五、2021上半年中国城市环境舒适指数排名及分析
1、 环境舒适指数排名
根据中国城市环境舒适指数评价体系,研究团队计算了除三沙市之外,336座地级及以上城市2021上半年的环境舒适指数。
结果表明,2021上半年中国城市环境舒适指数排名前10的城市分别是西双版纳、德宏州、普洱、临沧、三亚、珠海、深圳、防城港、茂名和江门。
与一季度结果相比,TOP10阵容主要分布于滇琼粤桂4省的格局没有改变,但从具体入围城市名单来看,德宏、珠海、深圳、防城港和江门5市,取代儋州、崇左、中山、云浮和广州成为“中国十大环境舒适之城”俱乐部的新晋成员。
从具体名次来看,此次落选TOP10的儋州、崇左、中山、云浮和广州5市,除儋州外,剩余4市今年上半年环境舒适度表现仍算乐观,均处于TOP30阵营。
而儋州的名次则滑落至50名开外,造成儋州名次下滑较多的原因,除了二季度后半程儋州气候条件转变,人体舒适度相应下降外,也与本期报告评价体系调整有关。
以绿化清秀指数为例,本期报告在人均公园绿地面积的基础上,新增监测指标“建成区绿地率”,而在该项指标上,儋州表现较弱,其建成区绿地率在336城中仅排名第284位,致使儋州绿化清秀指数得分较一季度下降百余个名次,并继而造成总指数排名的下滑。

2021上半年中国城市环境舒适指数TOP30/搜狐城市制图
2021上半年,西双版纳环境舒适指数得分为0.8042,领跑全国,堪称中国环境最清新舒适的城市。
助力“植物王国”——西双版纳登顶榜单的最重要因素,当属其优质的空气质量,以及在冬春两季温暖湿润的气候。
统计结果表明,今年上半年,西双版纳从未出现轻度污染及以上污染水平的空气状况。此外,除极个别天数体感较冷之外,在半数以上的日子里,西双版纳的气候人体舒适度都属于最舒适的档次。因此,今年上半年,西双版纳空气天气清新指数得分在336个地级及以上城市中位列排名前列。
总体来看,2021上半年环境舒适指数TOP30入围城市均分布于南方省份,而北方城市却无一城入选,而这主要是由权重占比较高的单项指数——空气天气清新指数所引起的结果。
如前文权重设计章节所述,在天气严寒或酷热的情况下,环境舒适指数评价体系所运用的“短板思维”,会动态提升人体舒适度的指标权重。
而本报告数据统计时间范围为2021年1-6月,其中大多数时间,北方城市由于气候条件限制,人体舒适度明显不如南方。
尤其是在一季度,北方城市受冬季严寒气候约束,环境舒适指数得分普遍较低。但在二季度后半程,随着天气转暖夏季来临,北方城市的气候类型则逐步转变为优势因素,推动指数得分上涨。
以大连和三亚的空气天气清新指数得分做对比,更能直观展现气候因素造成的得分差异。
今年一季度,处于寒冷冬季的大连人体舒适度较低,因而空气天气清新指数得分均处于0.2之下;而同期温暖如春的三亚,则连续3个月空气天气清新指数在336座地级及以上城市中排名排名前列,获得较高分1分。
今年1-6月,大连、三亚两市空气天气清新指数得分趋势/搜狐城市制图
但到了二季度,尤其是二季度后半程,大连与三亚空气天气清新指数得分呈现出截然相反的趋势。随着夏季的到来,三亚气温升高暑气蒸腾,人体舒适度也因炎热而不及大连,因此,大连6月的空气天气清新指数分值得以反超三亚。
预计,随着榜单的持续推进,数据统计时间跨度的逐步扩大,南北城市环境舒适指数格局将会再次发生变化。
2、 重点城市环境舒适指数排名
为了分析中国重点城市2021上半年人居环境舒适度的表现,本报告特列出4个直辖市、27个省会城市和5个计划单列市的环境舒适指数得分及排名。
统计结果表明,2021上半年,环境舒适指数得分较高的10座重点城市依次是:深圳、广州、厦门、南宁、福州、海口、昆明、成都、重庆和杭州。

2021上半年中国36个重点城市环境舒适指数/搜狐城市制图
环境舒适指数排名榜首的深圳和排名垫底的哈尔滨,两者的差距究竟在何处?
从城市绿化建设水平来看,无论是人均公园绿地面积,还是建成区绿地率,深圳都比哈尔滨更胜一筹。例如,深圳市人均公园绿地面积接近15平方米,而同期哈尔滨还不足11平方米。因而在绿化清秀指数上,深圳以0.4352的得分先进哈尔滨。
在城市水环境方面,深圳的国控地表水水质、饮用水水源地水质表现也均优于哈尔滨。而在空气天气方面,作为中国最北端的省会城市,哈尔滨受气候条件约束,空气天气清新指数得分也大幅落后于深圳。
今年上半年,深圳空气天气清新指数以0.8044的得分,在336座城市中高居第6位,而同期哈尔滨该项指数的得分仅有0.2886,总排名接近300名。
总体来看,中国重点城市2021上半年环境舒适指数排名,也同样明显地呈现出北方城市不及南方城市的特征,而理由则与前文表述一致。
六、单项指数排名及分析
1、 空气天气清新指数
空气天气清新指数包括空气质量(AQI)、人体舒适度(ssd)和气象灾害预警三项监测指标。该指数得分是由空气质量、人体舒适度两项指标得分加权加总,并经气象灾害预警扣分机制处理后,最后通过归一化处理得出。该指数的最终分值处于[0-1]区间。
此处需要说明的是,空气天气清新指数的内部权重设计采用“短板思维”,分别对空气质量、人体舒适度设置限值约束,动态调整两者的权重比例,具体设计思路详见前文。

2021上半年中国城市空气天气清新指数TOP30/搜狐城市制图
2021上半年,“中国十大空气天气清新之城”,即空气天气清新指数得分较高的10座城市依次是:西双版纳、德宏州、普洱、临沧、三亚、深圳、茂名、阳江、怒江州和汕尾。
正如前文所述理由,上半年空气天气清新指数TOP10城市,依旧主要分布在南方省份,其中云南和广东分别占据了5个和4个席位。
此外,与一季度排名结果相比,云南城市取代海南城市占据了头部梯队。
2021一季度,空气天气清新指数排名前五的分别是三亚、儋州、西双版纳、海口和深圳。而当统计时间延长至上半年,凭借二季度后半程,即5、6月份更为舒爽的气候环境,云南城市在空气天气清新指数上表现更优。
而在36座重点城市中,2021上半年空气天气清新指数得分较高的5城依次是深圳、厦门、南宁、广州和海口。

2021上半年中国36个重点城市空气天气清新指数/搜狐城市制图
解析深圳与西宁得分差异背后的原因,从天气质量来看,在上半年共计181天的时间里,深圳有109天空气质量指数AQI小于50,即空气质量基本令人满意无污染;而同期西宁空气质量指数AQI小于50的天数仅有24天,约为深圳的1/5。
从气候人体舒适度角度来看,今年上半年,深圳人体舒适度指数ssd处于51-75区间,即气候适宜、人体感受较舒适的天数共有149天,而西宁同等舒适水平的天数仅有22天,不到深圳的15%,可谓是差异显著。
1-6月深圳、西宁空气天气清新指数得分趋势/搜狐城市制图
但按各月度得分逐月分析,随着夏季的来临,气候条件的差异导致西宁的空气天气清新指数得分开始逐渐攀升,而深圳的分值则开始逐步下滑,预计在后续统计三季度数据时,此趋势会更加明显。
2、 水质清净指数
水质清净指数,是由国控地表水水质、饮用水水源地水质两项监测指标得分经归一化处理后,加权加总得出, 最终分值处于[0-1]区间。
其中,国控地表水水质得分是根据该城市所有国控断面水质类别,即I类至劣V类共计6个层级,分别赋值后取平均数计算得出,指标权重为60%。
饮用水水源地水质得分,则是通过区别该城市各水源地水质是否达标,以及达标水源地的水质类别、不达标水源地的不合格项目数量,继而分别赋值后取平均数计算得出,指标权重为40%。
需要说明的是,本次水质数据采集工作截至7月底,对于个别月份缺失饮用水水源水质数据的少数城市,研究团队统一以前一个月度的得分进行折算。对于极个别城市1-6月饮用水数据全都缺失的问题,研究团队统一以较低分赋值。
此外,针对部分城市仅公布饮用水水源地是否达标,而不公布具体水质类别的情况,本报告统一根据Ⅲ类水进行赋值。在此,研究团队也呼吁各地主管部门及时公布与民众生活密切相关的水质数据,提升数据透明度。

2021上半年中国城市水质清净指数TOP30/搜狐城市制图
2021上半年,“中国十大水质清净之城”,即水质清净指数得分较高的10座城市分别是:金昌、哈密、嘉峪关、克州、甘孜州、贺州、武威、广元、克拉玛依和林芝。
与一季度结果类似,水质清净指数TOP10城市依旧以西部城市居多,并主要分布在甘肃、新疆、四川、西藏等地。多项研究表明,由于西部地区地处主要水源的上游,且工业经济发展相对薄弱,污染物排放量少,此外居住人口密度低,人为因素污染小,因而该地区水质整体较好。

2021上半年中国36个重点城市水质清净指数/搜狐城市制图
而在36座重点城市中,2021上半年水质清净指数得分较高的5城依次是兰州、乌鲁木齐、南宁、银川和深圳。
解析兰州与长春水质得分差异背后的原因,以饮用水水源地水质为例,今年1-6月,兰州两处监测水源地在启用期间水质均达标,且水质类别均为Ⅱ类水及以上级别。而同期长春两处监测水源地在水质达标的基础,多个月份为Ⅲ类水,水质状况不及兰州。
3、 绿化清秀指数
绿化清秀指数得分,是由人均公园绿地面积、建成区绿地率两项监测指标得分经归一化处理后,加权加总得出,指数最终分值处于[0-1]区间。在指数内部权重设计上,两项监测指标的权重分别为50%。
需要指出的是,由于数据可得性问题,人均公园绿地面积和建成区绿地率两项数据来自住建部统计的2019年数据。不过考虑到城市绿化建设需要时间积累,并非一蹴而就的事情,因而此数据仍有较大的参考价值。

2021上半年中国城市绿化清秀指数TOP30/搜狐城市制图
2021上半年,“中国十大绿化清秀之城”,即绿化清秀指数得分较高的10座城市依次是嘉峪关、鄂尔多斯、邢台、威海、新余、景德镇、石嘴山、珠海、东营和林芝。
地处西北戈壁荒漠、常住人口仅30多万的嘉峪关市,绿化清秀指数得分位居排名前列。嘉峪关夺得榜首背后,是其人均公园绿地面积排名全国排名前列的亮眼表现。2019年嘉峪关人均公园绿地面积达37.91平方米,是同期全国平均水平的近2.7倍。曾经风沙弥漫的嘉峪关,近年来通过实施“生态立市”战略,如今已次第加冕“国家园林城市”和“全国园林绿化先进模范城市”桂冠。
与一季度结果对比,由于新增了建成区绿地率指标,部分人均公园绿地面积数据表现一般,但建成区绿地率数据表现强势的城市,排名得到提升。
以北京为例,2019年北京市人均公园绿地面积为16.4平方米,排在80名开外。但凭借建成区绿地率排名全国第5的亮眼成绩,此次北京绿化清秀指数排名大幅提升,位列全国第14位,并在重点城市中排名第1。

2021上半年中国36个重点城市绿化清秀指数/搜狐城市制图
总体而言,中小城市在绿化清秀指数得分上的表现显著优于大城市。绿化清秀指数得分TOP30中,仅有北京、广州两座重点城市。
在36座重点城市中,2021上半年绿化清秀指数得分较高的5城依次是北京、广州、银川、福州和南京。
就在北京高居榜首的同时,其兄弟城市天津绿化清秀指数表现却不佳。
京津双雄为何绿化清秀指数得分差距如此显著?从人均公园绿地面积来看,2019年北京市人均公园绿地面积为16.4平方米,而同期天津仅有9.21平方米;从建成区绿地率来看,北京建成区绿地率达到46.98%,这个成绩即便是放到336座城市中进行排名,也能高居第五;而同期天津建成区绿地率为34.29%,大幅低于北京,全国排名也处于250名开外。
七、结论及政策建议
最后,根据本报告的研究结论,研究团队提出如下政策建议:
排名前列,地方政府部门需提升环境信息透明度,保障公众环境信息知情权;健全环境监测质量管理制度,综合运用法律、经济、技术等手段,预防不当干预,规范监测行为,确保环境监测数据全面、准确、客观、真实。
第二,在大气污染防治重点区域,推进能源结构调整,降低煤炭消费占比,打造清洁低碳的能源体系。提升政府指导帮扶力度,鼓励引导企业提升环保治理能力,将企业污染物排放量压至较低。
第三,除了对水环境污染的末端治理外,水环境、水生态的早期监测、早期预警还有待进一步重视和加强。为保障饮用水安全,各地应依法严格实施饮用水水源保护区制度,定期开展对集中饮用水水源保护区的检查,对违法违规建设的项目,应责令停建并限期治理整顿或拆除;对排污超标的企业和单位,要责令限期达标排放或搬迁。
第四,人口集聚、土地资源有限的中心城市,应释放部分用地发展生态基础设施,增强绿地相互之间的连通性和服务性,形成生态基础设施网络。具体来说,应做到“见缝插绿”,将自然和绿色空间融入城市景观;发展立体绿化,丰富城区园林绿化的空间结构层次,从而进一步增加城市绿量,减少热岛效应,营造和改善城区生态环境。
当然,影响城市人居环境舒适度的因素众多,目前的评价体系还不足以全面评判城市环境舒适度的水平,有关中国城市环境舒适度的评估还需更深入、更细致的研究。
未来,我们期待更多合作伙伴加入中国城市环境舒适指数评价活动,一同打造更专业、更科学的评价体系,共同推动中国城市人居环境品质的提升,助力建设清新舒适之城。
文章来源:搜狐城市
声明:本文由入驻焦点开放平台的作者撰写,除焦点官方账号外,观点仅代表作者本人,不代表焦点立场。
