昆明周报 | 商品住宅供应20.36万平成交11.74万平
扫描到手机,新闻随时看
扫一扫,用手机看文章
更加方便分享给朋友
焦点研究院 昆明房地产市场报告
报告时间:2021年11月29日至12月05日
出品时间:2021年12月07日
研究员:向雪平
市场综述(2021年第49周)
当周昆明市场有所回温,其中,供应规模大幅回升。受年底冲刺销售任务影响,房企和项目明显加快的营销节奏,特价房、工抵房等促销方式层出不穷,刺激购房需求释放,拉升成交规模。
先来看二级市场,商品房供应规模大幅回升,成交规模则小幅回升。
当周 6 个项目获取商品房预售许可证,新增预售面积约为 20.36 万平方米,环比上升 207%。商品住宅成交面积约 11.74 万平方米,环比上升 11%。
当周,昆明美的北京路 9 號、昆明润府、信达万科京江隐翠等 3 个项目的 3 宗地块规划通过,净用地面积约 5.23 万平方米,建筑面积约 36.43 万平方米。
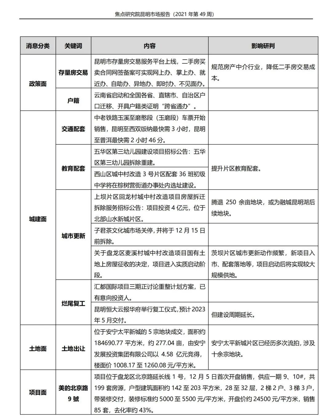
土地市场,当周无新增地块供应。成交方面,安宁太平新城 5 宗地块成交,均由安宁发展投资集团有限公司以 4.58 亿元竞得,楼面价 1008.17 至 1260.08 元/平方米。
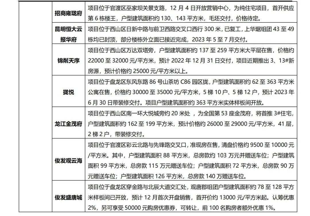
回归市场一线,当周昆明美的北京路 9 號开盘销售,首开推出一期 9、10#,共 199 套房源,户型建筑面积约 142 至 203 平方米,开盘价约 24500 元/平方米,成交 85 套,去化率约 43%。
营销方面,招商雍珑府开放营销中心、拢悦开放户型建筑面积约 363 平方米实体样板间,中海汇德里开放实景展示区。
焦点研究院监测显示,受政策环境承压、购房需求观望情绪升温等因素影响,昆明项目以价换量愈演愈烈,主城五区已出现单价不足一万元的特价房源,这意味着成交价格仍有下行空间,预计在 12 月进一步延续。不过,一些年内计划开盘销售的项目,因各种原因无法如期开盘销售,面对如此市场环境,可能会进一步推迟开盘销售的计划。尽管一线城市市场有所回温,市场出现松动迹象,但尚未形成反转力量,也并未波及到昆明市场,当前市场状态将延续至年底。
本文内容仅代表作者立场和观点。本文著作权归搜狐焦点所有。未经允许,严禁转载;经允许转载或使用本文时,请注明来源。获得转载授权请联系:focuskf@vip.sohu.com。更多内容关注公众号"焦点研究院"。
声明:本文由入驻焦点开放平台的作者撰写,除焦点官方账号外,观点仅代表作者本人,不代表焦点立场。
