文旅部:确定14个地区为文旅市场信用经济发展试点地区
狐椒文旅 2021-12-07 11:12:58
用手机看
扫描到手机,新闻随时看
扫一扫,用手机看文章
更加方便分享给朋友
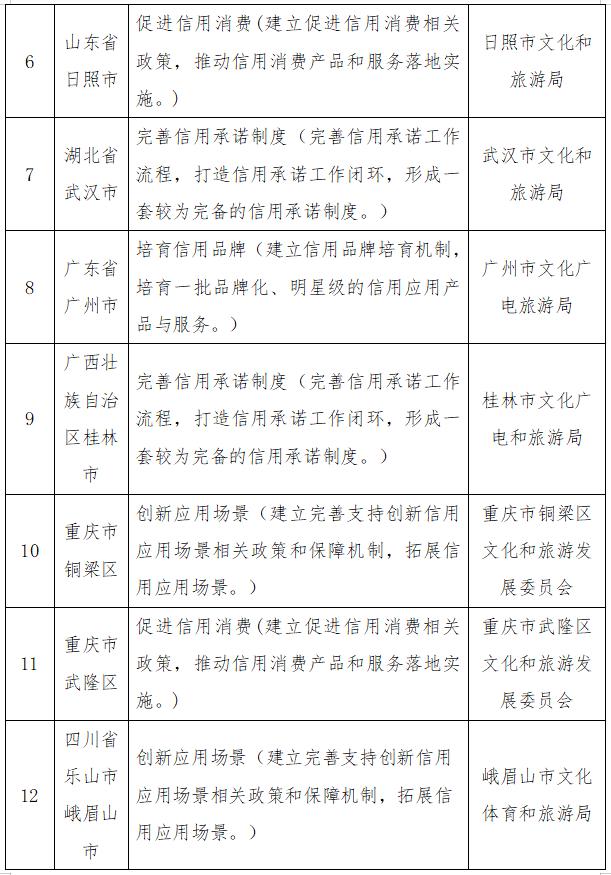
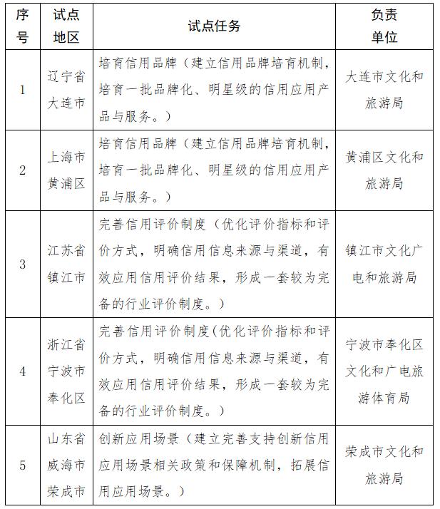
文化和旅游部启动了文化和旅游市场信用经济发展试点工作,确定辽宁省大连市等14个地区为文化和旅游市场信用经济发展试点地区。
人民网北京12月7日电 (记者刘佳)为贯彻落实党中央、国务院关于健全社会信用体系的决策部署,按照《国务院办公厅关于加快推进社会信用体系建设构建以信用为基础的新型监管机制的指导意见》(国办发〔2019〕35号)关于“组织开展信用建设和信用监管试点示范”、《“十四五”文化和旅游发展规划》关于“拓展信用应用场景”、《“十四五”文化和旅游市场发展规划》关于“探索开展信用经济发展试点工作”等要求,文化和旅游部启动了文化和旅游市场信用经济发展试点工作,确定辽宁省大连市等14个地区为文化和旅游市场信用经济发展试点地区。
文化和旅游市场信用经济发展试点地区名单
文章来源:人民网
声明:本文由入驻焦点开放平台的作者撰写,除焦点官方账号外,观点仅代表作者本人,不代表焦点立场。
