广州周报 | 一手住宅成交2303套环比降15.39%
扫描到手机,新闻随时看
扫一扫,用手机看文章
更加方便分享给朋友
焦点研究院 广州房地产市场周报告
报告时间:2021年11月29日至12月5日
出品时间:2021年12月6日
研究员:黄颖
市场聚焦(2021年第49周)
当周,广州一手住宅供求规模持续回落,市场表现平淡,鲜有项目推新或新项目入市。2021年广州市第三批集中供地同期结束,13宗地块底价成交,4宗地块流拍,市场交易仍以具备国资背景的房企为主,成交额约302.6亿元。
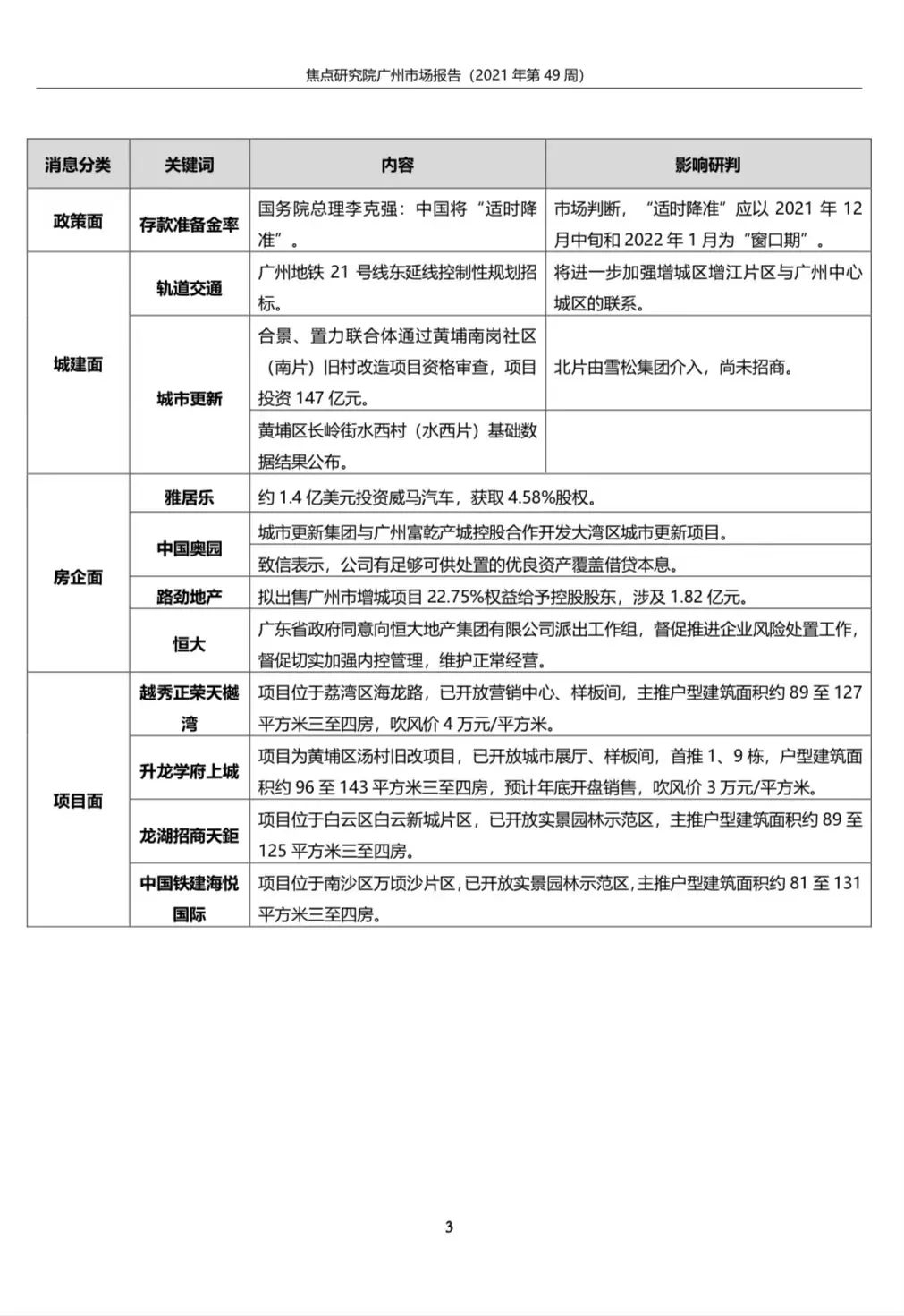
政策方面,国务院总理李克强表示,中国将适时“降准”。市场判断,“适时降准”窗口期或为2021年12月中旬或2022年1月。
城建方面,广州地铁21号线东延线控制性规划招标。合景、置力联合体通过黄埔南岗社区(南片)旧村改造项目资格审查,项目投资147亿元。黄埔区长岭街水西村(水西片)基础数据结果公布。
二级市场方面,当周广州一手住宅新增供应1868套,环比下降37.63%;面积18.66万平方米,环比下降42.97%。商业性质商品房新增供应489套,环比下降77.66%;面积2.12万平方米,环比下降78.99%。御溪世家、合生湖山国际、碧桂园铂悦府等项目均有新供应。
成交方面,当周广州一手住宅成交2303套,环比下降15.39%;面积24.62万平方米,环比下降13.46%。其中,黄埔、增城、花都分别以675套、466套和349套的成交规模位居前三位。
焦点研究院认为,临近年底,受制于销售任务压力,房企和项目的销售和回款仍将保持高频率、快节奏,通过价格优惠刺激成交效果。结合“双十二”节点也将有进一步动作。近期“降准”,以及此前决策层释放重点满足首套房和合理改善需求的信号,都为市场传递一定暖意,这有利于为市场交易营造积极氛围,但短期内难以改变趋势和环境,并倒逼房企和项目持续开展以价换量动作。
本文内容仅代表作者立场和观点。本文著作权归搜狐焦点所有。未经允许,严禁转载;经允许转载或使用本文时,请注明来源。获得转载授权请联系:focuskf@vip.sohu.com。更多内容关注公众号"焦点研究院"。
声明:本文由入驻焦点开放平台的作者撰写,除焦点官方账号外,观点仅代表作者本人,不代表焦点立场。
