行业研报 | 预售制将何去何从,这六个问题不容忽视
扫描到手机,新闻随时看
扫一扫,用手机看文章
更加方便分享给朋友
焦点研究院· 行业研报
摘要:
房地产市场低迷使得身陷其中的房企在资金端捉襟见肘,甚至导致个别楼盘出现停工现象。因此,有声音将楼盘烂尾风险归咎于商品房预售制度。焦点研究院认为,现阶段一刀切取消该制度是不合理的。对房企、购房人、地方政府及金融体系均会造成冲击,不利于市场稳定。通过分析比较现存制度与中国香港、美国的预售制,我们提出了从监管、合约以及资金独立性对预售制的优化意见。同时我们认为,长期来看商品房现售制度将逐渐转向现售制与预售制的动态平衡,也对现售制未来试点方向和配套政策提出了建议。
一、“停贷”引发大讨论:取消预售制声浪甚嚣尘上,但完全否定并不合理
今年以来,各地楼市仍处在下行趋势,尽管各省市陆续出台政策解绑措施,但收效甚微,迄今为止仍未见整体市场有明显回暖趋势,叠加房企融资端渠道不畅的问题,多家房企现金流承压,导致不少在建楼盘因资金问题出现了停工的现象。在个别地区,由于房子即将承受延期交房,甚至烂尾的风险,已缴纳部分预售款且办理了按揭贷款的购房人迫不得已选择“停贷”,倒逼监管采取措施“保交房”。鉴于以上事件发生,不禁引发人们对于“商品房预售制”是否应该取消,是否应由“现房销售制”代替现有制度的讨论。
商品房预售制是指房地产开发企业将正在建设中的房屋预先出售给购房人,由购房人预先支付定金或房款的行为。预售制的产生具有其历史意义,上世纪90年代,中国内地为了满足六七十年代形成的生育高峰带来的城镇居住需求,在1994年7月颁布了《城市房地产管理法》中正式确立了商品房预售制度,并对预售条件做出了原则性规定:
Ø 已交付全部土地使用权出让金,取得土地使用权证书;
Ø 持有建设工程规划许可证;
Ø 按提供预售的商品房计算,投入开发建设的资金达到工程建设总投资的 25%以上,并已经确定施工进度和竣工交付日期;
Ø 商品房预售实行许可证制度。
而现房销售制则顾名思义,指房企已办理大产证的房子,购房人在与房企签订了购房合同之后,就可直接办理产权证并入住。
焦点研究院认为,完全否定预售制并不合理,在现有趋于严格的监管制度下,各方已然承受了更多风险,直接取消预售制更是会带来诸多实际问题。
问题一:对房企而言,由于外部融资收紧局面仍未打破,企业销售也随着市场景气度而持续低迷,因此预售资金对于企业有效流动性的影响重要性进一步提升。随着预售制度变严格,房企现金流压力变大,如若直接取消预售制度,则会对房企当即现金要求增加,从而导致更多房企出现风险问题。
问题二:若大量的现金需要押在在建项目上,也将减缓房企的周转速度。房企在投资端主要依靠自有资金和销售回款支撑,如果大部分自有资金都被锁定在项目上,再考虑到政策的不确定性和市场的震荡波动,企业拿地将会更加趋于谨慎,那么后续商品房市场供应量存在萎缩可能。
问题三:房地产作为对供应商垫款及占款侵占较为严重的行业,过大的现金压力将导致房企对上下游企业的应付款大量提升,若无法及时兑付,导致上下游企业现金流紧张,造成房地产整体风险外溢。
问题四:对购房人而言,直接取消预售制并不能立刻扭转购房人对预期房价下行的判断。从政策上看,近几年监管部门对房地产市场去杠杆极为重视,“三道红线”持续发力,房企表外融资也受到重点监管。同时,受疫情等原因影响,购房人预期收入增幅减缓。
这些原因共同导致房价缺乏上升动力,也导致购房人心态以谨慎观望为主。而在此时直接取消预售制度,无法解决购房人的真正顾虑,也就无法吸引到真正有行动的购房人。
问题五:对地方政府而言,预售制对土地财政的影响以十分深远。在上述讨论房企动向时,我们已经分析到房企拿地会更加谨慎。这是由于房企在土地投资初期,就会考虑未来项目整体开发的资金量,从而可能放弃选择占用资金过多、开发周期过长的项目,进而导致土地市场不景气。
最为直接的影响就是地方土地财政收入。不少城市对土地财政依赖度很高,特别是中部不发达城市和沿海还没有形成产业支撑的开发区。甚至有个别城市通过公务员“买房考核”来带动当地市场回暖,试图解决土地财政收入锐减的现实。
问题六:预售制本质上是一种金融杠杠,也在一定程度上赋予了商品房金融属性。而商品房的金融属性是中国城镇化率20年间保持高速增长的主要推动力,也是银行派生货币的主要流通方向。诚然,高杠杆带来了房地产泡沫,政府此前的各项施政也一直尽力降杠杆、挤出泡沫。
但如果此时贸然取消预售制,将对现有的货币派生体系造成极大冲击,现房销售也将是商品房金融属性减退。长期看这一步是必须要迈出来的,但短期造成的社会风险会加大。
二、全球视野下的预售制:与中国香港、美国预售制的比较与思考
我国商品房预售制最早起源是在1956年的香港,内地的预售制也引自香港的预售楼花,主要解决早期开发企业资金不足的问题。但为何香港楼市鲜有烂尾楼出现,而内地却出现风险。本节就将对国际主要国家或地区与中国内地预售制进行比较。
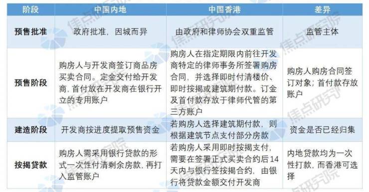
1、中国内地预售制与中国香港预售制比较:
经过与中国香港预售制的比较,我们认为主要差别及内地预售制的主要问题在于:
(1)香港预售制引入了律师协会作为监管的第三方,其作用体现在预售项目准入资格的审核,以及与购房人签订购房合同的过程中。相对内地预售制多了一道监管。
(2)中国香港预售制可以由购房人选择即时付清楼价、即时按揭或建筑期付款,对购房人来说具有灵活性,风险也相对较小。若选择建筑期付款,则开发商要根据工程完成进度收取房款,因此开发商会更有动力完成各阶段建筑任务。而内地预售制需要一次性付清房款,项目建造风险完全转嫁于购房人。
(3)在保障购房人权益方面,国内由监理单位监督工程质量,由银行监管专款专用。香港规定购房人要聘请有资质的律师代管预售资金账户,且律师要对按揭贷款合同涉及的各个工程节点进行仔细确认后,才能按照合同支付给房企。
2、中国内地预售制与美国预售制比较:
经过与美国预售制的比较,我们认为主要差别及内地预售制的主要问题在于:
(1)最主要区别在于房款支付方式。首先,美国预售合同在签订时就会明确支付节点和金额,且在建造过程中,购房人可以通过建筑贷款支付这些金额。
(2)另一个比较明显的区别在于,由于美国土地以私有制为主,购房尾款要在房屋建造完成后才发放,极大的降低了购房人的资金风险。且建造贷款来自于银行,因此银行也将对项目建设进行监管。
三、预售制的未来走向:优化现有制度还是寻找代替制度
通过比较中国内地、中国香港以及美国的预售制度,焦点研究院认为,在整体市场环境稳定前,我国预售制应以优化改进为主,具体有以下几项优化思路:
优化思路一:预售监管责任落实到位。相较于香港和美国,我国银行及监管机构在项目烂尾后面临的风险极小,更多风险被转嫁至购房人身上,就导致这些部门在监管预售资金时缺乏主动监管的动力,出现审核不严谨的情况,导致预售资金不能专款专用。
优化思路二:引入第三方机构加以监管。例如,可以通过建立预售资金信托账户的方式监管,由国有信托公司或保险公司代为管理和发放。信托账户监管机构应保证项目完成施工,否则对购房款及项目附有连带责任。
优化思路三:在合约中落实以施工节点的完成作为阶段性释放预售资金的锚点。合约条款中应包含根据施工进度及节点按比例释放预售资金,这样一方面房企为了获得完整的购房款有动力建设项目,另一方面由于持续性的获得预售资金,也减小了房企出现现金流阶段性压力的风险。
优化思路四:建设用款与预售款发放相独立。在银行为房企提供项目建设款时,可以先以企业贷款方式发放,并以预售资金作为房企抵押款。在项目完成建设后,在偿付建设贷款后,再将剩余购房款支付给房企。
优化思路五:按揭贷款的收取和发放与建设过程相独立。按揭贷款的合约签订后,购房人实际开始支付按揭款的时间节点应晚于项目建设完成的时间节点。而建设过程中的资金则由银行贷款提供,因此银行也会督促房企完成项目建设,真正形成监管动力。
上述五条优化思路在短期内可以降低购房人资金风险,进而扭转目前市场整体情绪过低的状态。不过,从长期来看,预售制度也确实是房企高杠杆的来源之一,与房地产行业去杠杆,去金融化的大方向有冲突。
因此,焦点研究院认为,商品房销售制度并非铁板一块,在减少行业系统性风险的大前提下,在某些城市或市场采取现房销售制等方式,并寻求各方式间的动态平衡。而其中需要明确的是,无论市场演化后决定采用何种制度或方式,其本质都只是制度工具,执行者才是其中的关键所在。
目前,已有多个省市、多个项目曾试水现房销售,但尚未形成共识经验。在未来试点城市的选择上,应该因城施策,可以以现有库存及未来两年待竣工项目为主要考量指标,选择房产库存比在合理水平内、地价水平相对平稳的城市或区域率先推广。此外,试点城市经济多元化发展应相对完备,政府财政对房地产依存度有限。
在推行现房销售的同时,要完善相应的土地出让政策和融资端的支持政策,逐步在土地出让条件中明确规定是否必须进行现售,或按一定比例现售等条款。在融资端可以同步跟进现售房资产证券化类产品等金融创新产品,保证房企资金端安全。
声明:本文由入驻焦点开放平台的作者撰写,除焦点官方账号外,观点仅代表作者本人,不代表焦点立场。
