孟晓苏:郑州房票是妙招!正挠在去库存“痒处”
扫描到手机,新闻随时看
扫一扫,用手机看文章
更加方便分享给朋友
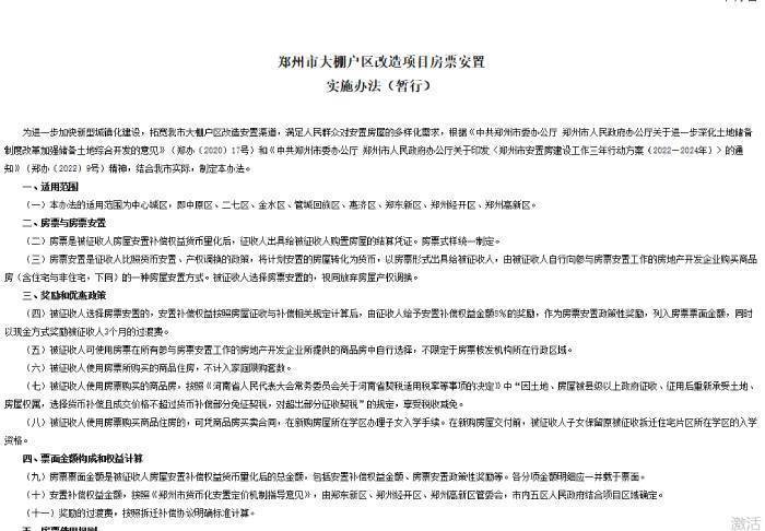
6月20日,郑州市人民政府官网发布《郑州市大棚户区改造项目房票安置实施办法(暂行)》(下称《办法》)。《办法》指出,将对郑州中心城区的棚户区改造推行房票安置。
原房改课题组组长、现任中国房地产开发集团理事长、汇力基金董事长孟晓苏在6月21日下午接受《华夏时报》记者采访时表示,去库存是全国许多城市的“痒处”,该《办法》可称妙招,恰恰有效挠在去库存的痒处,郑州市的做法很聪明,值得其他城市参考。
同策咨询河南公司总经理陈铁中6月21日接受《华夏时报》记者采访时表示,其接触的10组城中村拆迁家庭都认为,房票制度满足了他们对于住房品质的需求。
上述《办法》公布后,受到不少网友关注。《华夏时报》记者注意到,在某短视频平台,许多网友对此纷纷留言,有网友表示,这一措施是“王炸”救市,开发商要笑醒了。
“可称妙招”
房票《办法》,具体而言,是指被征收人(拆迁户)可凭借“房票”购买商品房,使用房票不仅能享受安置补贴权益金额8%的奖励,还可以享受3个月过渡费的现金奖励。另外,选择范围宽广,可在所有参与房票安置工作的房企所提供的商品房中自行选择,不限区域,也不计入家庭限购套数。
除上述优惠政策外,被征收人还可享受相应的税收减免,另外,凭商品房买卖合同,即可在对应学区办理子女入学。《办法》称,自公布之日起实施,有效期至2024年12月31日。
先前对于被征收人安置的途径主要是现金补偿或直接给予安置房。此次《办法》的实施,可谓拓宽了被征收人的选项。
孟晓苏在接受《华夏时报》记者采访时表示,该《办法》可称“妙招”,先前在房改时常提到“补砖头”还是“补人头”的问题,前者是补安置房,后者就是补货币。而此次郑州市聪明地将两条道巧妙结合。这不仅可加速推进郑州市的旧城改造、有效释放棚改居民的自住及改善性需求,“因城施策”的做法也不会影响其他城市的房价。
陈铁中在接受《华夏时报》记者采访时表示,从近期接触的10组城中村拆迁家庭来看,他们对于房票制度持积极态度,乐于用获得的高额房票换取更好的位置、更高品质的小区和改善性住宅,这是他们的需求所在。
伴随着《办法》的实施,未来房票制度是否可能完全替代安置房?孟晓苏认为,安置房是不能取消的,因为安置房本身很便宜,并且目前也有大量库存。
挠在“痒处”
今年3月,郑州曾发布《郑州市人民政府办公厅关于促进房地产业良性循环和健康发展的通知》(下称“郑19条”),提出“稳地价、稳房价、稳预期”的19条措施。该通知从合理住房需求、改善住房市场供给、信贷融资支持等多方面进一步松绑,并明确取消对于改善型住房需求群体的“认房又认贷”政策。
按照近日郑州市房管局发布的相关数据来看,郑19条实施后,郑州市房地产的交易情况并不红火。事实上,今年以来,除郑州以外的多个城市,纷纷出台多项救市政策。孟晓苏表示,去库存不仅是郑州市的“痒处”,也是全国许多城市共同的“痒处”,郑州市的房票《办法》值得其他城市参考。
房地产行业是中国经济的支柱产业。孟晓苏表示,经济下行和房地产的购买力下降以及预期不良关联紧密,所谓隔靴搔痒,其实就是治标不治本,而此次郑州房票制度盯住房子,这就是治本之策。
此外,孟晓苏指出,随着房票制度的逐步完善,未来开发商或可以凭借房票向银行抵押贷款。
陈铁中表示,长远来看,房票制度会大大增加购买商品房的比例,市场化之后,对于整个商品房的开发和销售有极大的促进作用。
此外,陈铁中认为,房票制度在短时间内的影响可能不会十分明显,因为部分购房者本来计划买房,但突然实施房票政策之后,就可能要等房票,这也会造成部分潜在客户延迟购房节点。因此,短期内,房票制度或是一个双向影响。
转自:华夏时报
声明:本文由入驻焦点开放平台的作者撰写,除焦点官方账号外,观点仅代表作者本人,不代表焦点立场。
