城市周报 | 广州一手住宅成交1760套环比升50.23%
扫描到手机,新闻随时看
扫一扫,用手机看文章
更加方便分享给朋友
焦点研究院 广州房地产市场周报告
报告时间:2021年8月30日至9月5日
出品时间:2021年9月7日
研究员:黄颖
市场聚焦(2021年第36周)
当周,广州一手住宅供应规模大幅上升,多个项目获取预售手续,达到入市条件,形成新房源供应的小高峰。
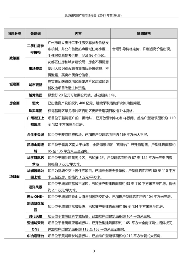
政策方面同步有动作。当周,广州市建立施行二手住房交易参考价格发布机制,合理引导价格走势,抑制虚高价格出现,首批涉及96个小区,均为当前市场的热点区域和小区。综合比较可以发现,与市场价格相比,二手住房交易参考价格相当于“打7折”。此外,花都区强调,严谨房企、中介机构使用人脸识别收集市民信息。
回到本地市场。当周广州一手住宅新增供应5675套,环比上升128.55%;面积59.74万平方米,环比上升130.75%。商业性质商品房新增供应675套,环比下降66.10%;面积4.20万平方米,环比下降74.41%。合景朗悦公馆、合景朗悦公馆、亚运城等项目新增供应规模较大。
成交方面,当周广州一手住宅成交1760套,环比下降12.04%;面积18.64万平方米,环比下降12.36%。其中,增城、黄埔、番禺分别以447套、377套和281套的成交规模位居前三位。广州滨江上都璇湾、合生中央城、凯德山海连城等11个项目入市或供应新房源。
焦点研究院认为,二手住房交易参考价格机制落地,短期内对广州二手住宅市场,以及房产中介行业将产生重大影响,交易格局将发生较大变化,也将倒逼交易双方采取其他措施,解决市场实际价格和交易参考价格之间的差距,由二手住宅市场交易联动的一手住宅的改善需求,也将有所调整。一手住宅市场方面,近期供应规模放大,将对成交规模产生较大影响,成交规模也将有所攀升,但政策层面的收紧态势不改,对购房需求的观望情绪无缓解作用,成交规模的攀升亦有隐忧。





本文内容仅代表作者立场和观点。本文著作权归搜狐焦点所有。未经允许,严禁转载;经允许转载或使用本文时,请注明来源。获得转载授权请联系:focuskf@vip.sohu.com。
声明:本文由入驻焦点开放平台的作者撰写,除焦点官方账号外,观点仅代表作者本人,不代表焦点立场。
