昆明供应上扬成交回落项目开盘去化过半,二环内新项目将成亮点
扫描到手机,新闻随时看
扫一扫,用手机看文章
更加方便分享给朋友
焦点研究院 昆明房地产市场周报告
报告时间:2021年5月17日至5月23日
出品时间:2021年5月25日
研究员:王嘉
市场聚焦(2021年第21周)
当周昆明市场呈现平销去存状态,三个项目入市补货。成交方面,受此前住房贷款利率上浮,近期部分项目开展特价促销影响,市场交易规模有所下降,交易主力以面向首置刚需的低价项目,对配套有一定要求的刚改需求,以及对资源稀缺改善产品有要求的购房需求为主,价格结构性回升。
先来看二级市场,当周商品房项目集中补货,供应节点性上扬,13个项目获取商品房预售许可证,仅1个项目商业地块过规。
根据焦点研究院统计,当周新增预售面积约50.89万平方米,环比上升435.68%;成交面积20.40万平方米,环比下降32.70% ;成交价格13315元/平方米,环比上升9.45%。
当周仅金科阳光里1个项目获取建设工程规划许可证,过规地块为商业商务兼文化设施用地,规划3栋高层塔楼,建筑面积约13.08万平方米。
再来看一级市场,当周主城区无无地块供应及成交。
回归市场一线,当周主城区有2个项目开盘销售,分别是公园壹号和碧桂园御龙半山御园。其中,公园壹号成交价格约15000至16000元/平方米,供应151套房源,去化率50%;碧桂园御龙半山御园高层住宅成交价格14892元/平方米,供应60套房源,去化34套,去化率57%。由于均为加推新房源,价格上扬,加之蓄客不足,去化效果一般。
当周房企营销动作较多,其中,先进滇池晴翠、佳湖熹祥苑开放示范区,旭辉广场铂宸府与红星美凯龙意向商家签约,海伦堡举行2021昆明高原半程马拉松总冠名签约。
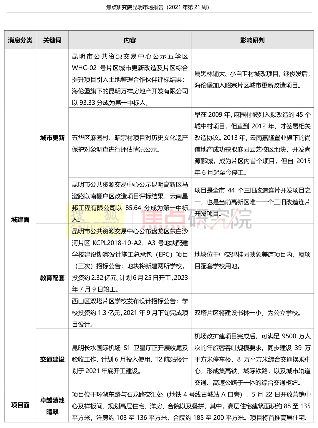
根据焦点研究院统计,计划近期入市的新项目中,二环内新项目备受关注,以融创人民路1979、春城玖號、昆明恒大珺睿、融创春城書院为代表,面向高端改善需求,预计价格2万元/平方米以上,且大部分已获取商品房预售许可证,预计5月底至6月迎来入市高峰。此外,近期官渡区、五华区、呈贡高新区等多个片区城改项目完成招标,城改进程将加速。




本文内容仅代表作者立场和观点。本文著作权归搜狐焦点所有。未经允许,严禁转载;经允许转载或使用本文时,请注明来源。获得转载授权请联系:focuskf@vip.sohu.com。
声明:本文由入驻焦点开放平台的作者撰写,除焦点官方账号外,观点仅代表作者本人,不代表焦点立场。
