力高健康生活赴港IPO,地产老将与二代搭班
扫描到手机,新闻随时看
扫一扫,用手机看文章
更加方便分享给朋友
作者 | 王泽红
出品 | 焦点财经
力高集团(01622.HK)也加入了分拆物业阵列,赴港IPO主体名称是“力高健康生活”,于6月9日递交招股书。
据焦点财经统计,目前至少有21家物业企业向港交所递表,处在排列上市之列,包括融信服务、禹佳生活服务、德信服务、朗诗绿色生活、中骏商管、康桥悦生活、领悦服务、越秀服务、新力服务、中南服务、海悦生活、富力物业、中梁百悦智佳、东原仁知、京城佳业和祥生活服务等。

几乎全部是房企旗下物业分拆,当中越秀服务和中骏商管已经通过聆讯,融信服务于5月4日二次递表,禹佳生活服务招股书即将过期。此前也在排队中的新希望服务,已经在5月25日敲锣上市。
力高健康生活被分拆出来以后,依旧是力高集团的附属公司。黄若虹、黄若青兄弟为力高集团的实际控制人,其中黄若虹持股39.06%,黃若青持股及通过家族信托共持股29.49%。

黄若青执掌
目前,黄若虹担任力高集团董事局主席,黄若青担任总裁。
在力高健康生活的董事会和高级管理层中,并未出现黄若虹的身影,黄若青全权执掌物业板块,担任董事会主席。
有意思的是,力高健康生活的创始人,并不是黄若虹、黄若青兄弟二人,而是由黄鹏于2008年创立,他是黄若青的表亲。
当时公司的名称是UG Management,经过一次股权转让后最终由黄鹏全资持有。2015年,黄若虹、黄若青通过力高地产收购UG Management,成为力高集团的附属公司,也是力高健康生活的前身。
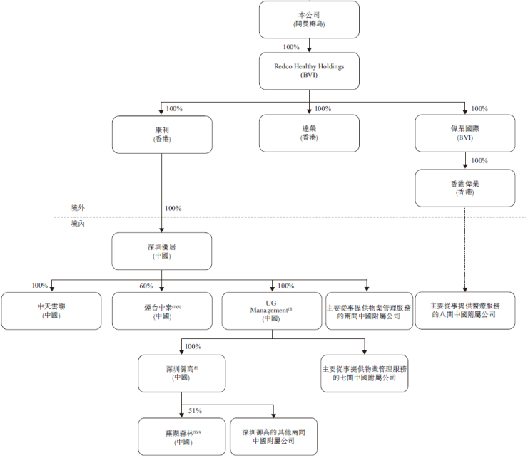
递表之前,经过系列业务整合和股权重组,UG Management被装入力高健康生活的架构体系内,成为其附属之一,与烟台中泰和中天云联共同组成了其在境内的主要业务平台,由力高健康生活在境内少有平台深圳优居统一控股。

当中,UG Management和中天云联是由力高健康生活100%持股,而烟台中泰持股比例为60%,剩余40%股权由黄若青的姻兄弟曾焕明持有。
“姻兄弟”是一个专业名词,百度百科释意为:泛称姻亲中的同辈弟兄。出自《尔婎·释亲》,"妇之党为婚兄弟,婿之党为姻兄弟。"
高学历二代
在力高集团的董事会中,也有二代的身影,而且还是两位。
三位执行董事中,有两位是黄若青的亲属,一位是他的侄女黃燕雯,一位是他的女儿黃燕琪。另外一位是唐承勇,在力高集团也是执行董事,现年57岁,负责力高健康生活的整体管理和运营。他很早就加入了物业板块,曾是UG Management的总裁
唐承勇是一位十足的地产老兵,拥有28年的房地产经验,2001年加入力高集团后,在江西区域和山东区域担任重要职位,是力高地产的副总裁。
看得出来,黄若青将经验丰富的老将派驻到物业板块,一方面是统管力高健康生活,另一方面也有培养二代的想法。
黃燕雯今年29岁,2015年本科毕业于北京大学,学的是城市规划,之后加入力高健康生活,担任唐承勇的助理,具体职位是总裁助理。
妹妹黃燕琪也是高学历人才,2018年毕业于香港理工大学,专业是环境及室内设计,后于2019年底又在意大利米兰工业设计学院获得食品设计及创新硕士学位。
从其履历来看,硕士学位应是工作期间所修,因为从香港本科毕业后,黃燕琪便进入力高健康生活,担任深圳力高康安健康管理(从事提供康养服务)的总裁助理。
如今姐妹二人同列执行董事,虽未持有股份,但已入核心管理层,协助唐承勇负责力高健康生活的运营管理以及发展。
江西大本营
在招股书中,力高健康生活将自己定位成江西省先进物企。有此论断的主要依据是,以2020年底收益计,其可以排在南昌总部或主要位于南昌的百强物企中第二大物企。
2018年-2020年,力高健康生活收入分别为1.24亿元、1.81亿元、2.22亿元,复合年增长率为40.6%;年内溢利(净利润)分别为1112.2万元、2980.4万元、4401.0万元,复合年增长率为99.1%。
在江西市场,力高健康生活占有高比例份额,但抛开地域限制从全国来看,其在管规模和储备面积并不高,在一众排队上市物企中也处在中下游。
截至2020年底,力高健康生活在管项目共有86个,在管面积1350万平方米,合同总建筑面积为2010万平方米,主要位于全国11个省、市及自治区的21座城市的117 个项目,分布在长江三角洲、大湾区、环渤海区及华中地区等区域。
这样的管理规模,与禹佳生活服务处在一个级别,仅高于 “迷你型物企”天誉青创智联服务、德商产投服务和明宇商服。

从其过往的发展中不难看出,其管理项目和收益主要来自于力高集团,2018年和2019年,来自母公司的在管面积占比分别为85.8%、83.16%,同期来自母公司的收益占比分别为96.7%、93.4%。这也是物企的通病,依赖房企母公司。

但是在2020年,第三方占比面积激增,主要是由于当年收购了芜湖森林,获得了25 个项目,增加了约450万平方米的在管面积,使得第三方拓展面积占比大增至43%,远超之前两年15%左右的比例。
由于本身的基础规模小,一次收并购令力高健康生活的外拓能力猛增。
声明:本文由入驻焦点开放平台的作者撰写,除焦点官方账号外,观点仅代表作者本人,不代表焦点立场。
