现代医院管理制度试点医院出炉!武汉同济医学院上榜
搜狐焦点武汉站 2021-12-13 17:22:45
用手机看
扫描到手机,新闻随时看
扫一扫,用手机看文章
更加方便分享给朋友
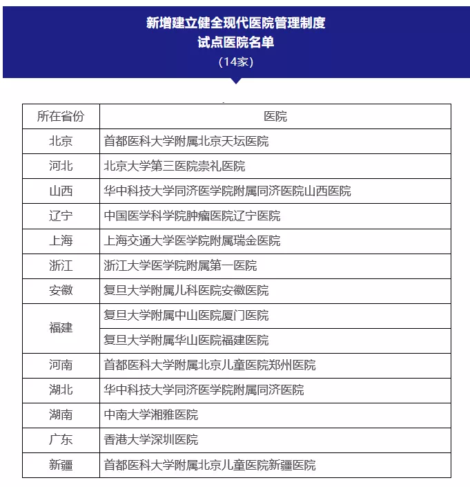
新增14家医院为建立健全现代医院管理制度试点医院,华中科技大学同济医学院附属同济医院入选
12月13日消息,搜狐焦点获悉,据国家卫健委网站消息,国务院医改领导小组秘书处发布关于新增建立健全现代医院管理制度试点医院的通知,新增14家医院为建立健全现代医院管理制度试点医院,华中科技大学同济医学院附属同济医院入选,详情如下:


来源:武汉城市留言板
责任编辑:杜佳晨

声明:本文由入驻焦点开放平台的作者撰写,除焦点官方账号外,观点仅代表作者本人,不代表焦点立场。
