沈阳“解除限购”?!释放啥信号?
扫描到手机,新闻随时看
扫一扫,用手机看文章
更加方便分享给朋友
11月10日,关于沈阳“解除限购”的一份网传截图,引发了极大关注。期待楼市取消限购的人士,神情或为之一振。而从沈阳当地的动态和公开的媒体报道看,有关方面的动作确实有些耐人寻味。这事到底释放啥信号呢?

网传沈阳“取消限购”这事真实性如何?从有关动态可窥知一二:

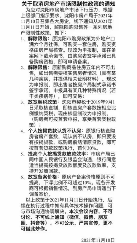
▲ 网传截图 排名前列财经就是上面这张图,引发了各方关注。图中内容显示,涉及解除限购和限售、放款契税政策、个人按揭认贷不认房、提高个人按揭贷款放款效率和放宽备案价格。从字面意思理解,实行“知我申报”,也不能直接说是完全“取消”限售限购,但无疑是放宽了,释放了调控松动的意思。按此执行,对在当地买房来说,确实是宽松,尤其是允许房企下调备案价10%,实际上是认可房价下跌,虽然是有限度的。那么,这个消息的可信度如何?据新京报报道,沈阳当地多位中介称,10日确实召集房企开会了,“消息属实,公司口头通知了,但不会出红头文件”。据排名前列财经的报道,沈阳市不动产登记中心相关工作人员对此回应则称,“听说有这个打算”,但还没有红头文件。“光说不行,买房的话劝你观望观望。”从网传截图中最后“要求”,不可讨论、不可线上通知等看,沈阳有关方面也是比较谨慎。事情不会是空穴来风,截止目前,尚未见到沈阳方面的“辟谣”,可能是要“让子弹飞一会儿”,看看各方动态。

据媒体报道,9月份,沈阳就有限售限购政策将进行调整的声音,甚至有网友在沈阳房产局官网留言,建议取消限售限购政策。从沈阳楼市表现看,2020年9月6日,“沈八条”楼市调控出台后,市场情绪及成交受到一定影响,楼市开始降温,现在市场状态一般化。而从沈阳当地中介释放的信息看,之前的限购政策在执行上也不是很严。如外地户口买房需6个月社保,“花点钱就能办”。克而瑞数据显示,2020年沈阳1-12月成交量约1187万㎡,同比2019年1635万㎡下降27.26%。当年9月份后,成交量明显萎缩。2021年10月份,沈阳商品住宅成交77万㎡,同比下降1%,成交均价11977元/㎡,同比降3%,环比降4%。市场下行,当地部分楼盘不得已降价促销。为防止“破坏市场秩序”,沈阳曾对部分房企降价行为进行约谈。市场冷淡,成交低迷,房企资金压力大,此时,沈阳松动政策,进行适度“托市”不是不可能。近期,在沈阳之前,东北已有2地有“救市”动作:10月10日,哈尔滨出台“十六条”全方位稳楼市;9月13日,长春发布购房补贴,首次购买90㎡以下商品房的留长就业人才及进城农民,分别按50元/㎡、80元/㎡额度予以补贴。沈阳如果真调整楼市政策,也不是“少有”。

无论是沈阳,或是哈尔滨、长春,楼市整体状况处于低温状态,其背后的大因素是人口流失、产业因素等多方面所致。这个状态,或会随着东北及各城市经济未来的发展能得以扭转,但非短时间内能逆转。换句话说,即便在短时间内限购限售政策等松动甚至取消,对市场和经济的影响,还需观察。房地产的调控,目前在总体上,虽然说各地在执行框架上大体雷同,但不可置疑的是进入了“因城施策”、“一城一策”阶段,允许各地根据情况微调。即便沈阳、哈尔滨、长春等地松动甚至取消限购,也不等于说各地短期内都将如此,诚如当初执行时不是“一哄而上”,退出时也不会“一哄而下”。西安在今年出台“3·30”、“8·30”调控政策及执行二手房参考价后,取得了一定的效果,目前的限售限购政策预计会继续。
声明:本文由入驻焦点开放平台的作者撰写,除焦点官方账号外,观点仅代表作者本人,不代表焦点立场。
