专治不服!房地产全端口“露头就打”
扫描到手机,新闻随时看
扫一扫,用手机看文章
更加方便分享给朋友
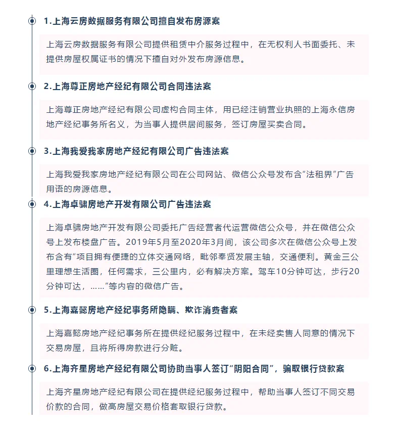
昨日晚间,上海发布推送了一篇《沪加大房地产市场监管执法力度,通报6起典型案例》。

图片来源@上海发布推文页面截图
文章末尾提到:警示房地产开发、经纪企业及从业人员要学法、遵法、守法,诚信经营,共同维护良好的市场环境,保护购房人合法权益,促进房地产市场平稳健康发展。
房姐看了一下,6起案件的时间集中于2020年6月~12月期间,覆盖了从开发商、第三方数据公司、房地产中介多个端口。
事实上,市场监管一直未曾缺失,但总有人心存侥幸。
全国两会期间,多个相关话题冲上微博热搜,尤其是楼市相关内容。很多媒体都已就政府工作报告做了详细解读,甚至对比了过去三年以来的相关内容:

图片来源@国民经略
前有珠玉,房姐不再做过度解读。换个角度,从本次新出现的“稳地价、稳房价、稳预期”——一个更细致、更兼顾全面的提法,给大家盘点一下2020年以来楼市几个标志性事件,看看本轮的楼市调控有多认真。
关于稳地价
2020年3月31日,虹口区嘉兴路街道HK271-01地块以0溢价被中海拿下,还来不及弹冠相庆,就因涉嫌多家企业“围标”,终止出让。
4月10日,上海土地市场官网挂出松江区两宗地块的出让信息显示,上海土拍规则发生变化。其中,2017年上海开始执行的招标挂牌复合式“评分制”土拍规则有了新的变化,这些变化有利于更多房企入围竞拍,从而较大程度上避免围标事件的再次发生。
接下来就是今年2月25日传出的“两集中三批次”——22个重点城市的住宅用地供应,最多可以分为3次进行集中公告集中出让。

图片来源网络/侵删
若22城“两集中三批次”政策属实,则可视为继房企融资“三条红线”、银行房贷“两道红线”之后,中央建立楼市调控长效机制的又一重磅手段。
就在2月25日当天,普陀区政府“根据上级主管部门的要求”,约谈了普陀区石泉社区W060402单元B3-2地块的受让人——融创上海,要求受让人“充分认识到政策的严肃性,做好充分的思想准备,合理调整预期”。
没有意外的话,这块溢价率36.15%,成交楼面价84346元/㎡地块上的房子,未来取证时的价格无法将达到开发商的预期。
强监管,地价稳了!
关于稳房价
国家统计局数据显示:2021年1月,深圳、广州、上海二手房价格涨幅位居全国前三。

图片来源网络/侵删
2月,受到春节假期及调控收紧的影响,二手房价格相较1月末有所降温,上海成交均价下降2.18%,成交套数分别下降4.23%。
由于市场对未来房价预期下调,待售房源不断增加,上海新增挂牌房源量提升41.64%。
事实上,去年下半年以来上海房价大幅上涨的较大因素,源于学区房出台新政。尤其是市心几区及浦东,平均涨幅高达20%以上,个别小区甚至出现40%以上的跳涨。
网上有消息称,链家已接到通知将浦东涨幅过大的学区房房源下架,包括张江汤臣豪园、前滩东方逸品、金桥证大家园五期等小区的大部分二手房源。


图片来源网络/侵删
对此,房姐想劝大家一句,学区房在楼市没事的时候是一等一的“硬通货”,但如果学区划分出现调整,或是其他相关政策出台,学区房这样高溢价,且缺乏弹性资产将出现全面“崩盘”。
其他区域的二手房?大家都消停点吧,参看深圳出台的“二手房指导价”,不要逼上海主管部门也出台这样的政策。
只要二手房价格能抑制住,一手房定价权在主管部门手里,房价不稳都难。
关于稳预期
3月2日,中国人民银行党委书记、中国银行保险监督管理委员会主席郭树清在国务院新闻办公室举行新闻发布会上表示:“房地产领域的核心问题还是泡沫比较大,金融化、泡沫化倾向比较强,是金融体系较大灰犀牛”。
去金融属性?必须!所有金融投资、理财都有风险,回报越高风险越大是。唯独到了房子,只要买到就稳赚不赔,也怪不得所有人都趋之若鹜,全民炒房!
所以今年的调控补丁直击源头:信贷!
这个不再多说,前几天房姐在文章《贷款500万被查遭勒令退还!炒房者,劈你的雷正在路上!》,以及再之前的几篇文章中已经详细说过了。
事实上,本轮调控以来,各地不停出台各类针对性的“补丁”政策,据统计年内累积政策出台已达97次,截止数据统计的3月5日,不考虑节假日的64天,平均每天调控1.5次。
都说中国的楼市就是政策市,这样的密度如果都打不下来预期,那只能替那些心存侥幸的孩子默哀,最终吃苦头的也就是他们。
在中国,没有什么是稳不下来的,只要政府下决心!
你觉得呢?讨论区等你!
声明:本文由入驻焦点开放平台的作者撰写,除焦点官方账号外,观点仅代表作者本人,不代表焦点立场。
