中指院:国常会定调,一大波楼市优化政策已在路上
扫描到手机,新闻随时看
扫一扫,用手机看文章
更加方便分享给朋友
8月24日,国务院总理李克强主持召开国务院常务会议,部署稳经济一揽子政策的接续政策措施,加力巩固经济恢复发展基础。
会议指出,要贯彻党中央、国务院部署,全面贯彻新发展理念,高效统筹疫情防控和经济社会发展,坚持发展是解决我国一切问题的基础和关键,抓住当前紧要关口,及时果断施策,保持合理政策规模,用好工具箱中可用工具,加力巩固经济恢复发展基础,又不搞大水漫灌、不透支未来。在落实好稳经济一揽子政策同时,再实施19项接续政策,形成组合效应,推动经济企稳向好、保持运行在合理区间,努力争取较好结果。主要包括:
一是在3000亿元政策性开发性金融工具已落到项目的基础上,再增加3000亿元以上额度;依法用好5000多亿元专项债地方结存限额,10月底前发行完毕。持续释放贷款市场报价利率改革和传导效应,降低企业融资和个人消费信贷成本。
二是核准开工一批条件成熟的基础设施等项目,项目要有效益、保证质量,防止资金挪用。出台措施支持民营企业发展和投资,促进平台经济健康持续发展。允许地方“一城一策”灵活运用信贷等政策,合理支持刚性和改善性住房需求。为商务人员出入境提供便利。
三是对一批行政事业性收费缓缴一个季度,鼓励地方设立中小微企业和个体工商户贷款风险补偿基金。
四是支持中央发电企业等发行2000亿元能源保供特别债,在今年已发放300亿元农资补贴的基础上再发放100亿元。
五是持续抓好物流保通保畅。
六是中央推动、地方负责抓落实。各部门要迅即出台政策细则,各地要出台配套政策。……压实地方责任,加快政策举措落实。
中指院认为,支持房地产市场的信号进一步明确,信贷环境有望持续改善。会议明确提出“允许地方“一城一策”灵活运用信贷等政策,合理支持刚性和改善性住房需求”,进一步明确了中央支持房地产市场稳定发展的信号,短期来看,各地优化信贷政策的力度有望加大,通过降首付、降利率,来降低购房成本,尤其是核心二线城市,预计将对认房认贷政策进行优化,促进合理住房需求释放。

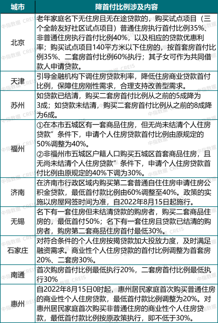
据中指监测,7月28日中央政治局会议以来,超10城优化了信贷政策,北京针对特定项目降低名下无住房且无在途贷款的老年人购房的首付比例,苏州、无锡、福州均优化认房认贷政策,下调首付比例,南通、惠州亦明确首套房及二套房首付比例下限。

除了信贷政策的优化外,限购、限售等政策也是短期政策优化的方向,特别是二线及三四线城市,更多三四线城市有望全面放松行政性限制政策。
另外,中指院认为,此次会议后,各地因城施策有望加快,市场或进入新一轮政策集中出台期。据中指监测,今年以来,全国已有超240个省市优化调整政策超650次,尤其是4-6月政策密集出台,7月以来各地因城施策有所放缓。本次会议推出稳增长19条,涉及到多个方面,提到“各部门要迅即出台政策细则,各地要出台配套政策。……压实地方责任,加快政策举措落实。”因此,在中央政策指导下,短期看,各地因城施策的节奏有望加快,市场有望进入新一轮的政策集中出台期。
整体来看,本次国常会进一步释放了积极信号,各地因城施策力度有望加快跟进和落实。楼市传统“金九银十”即将到来,当前释放出积极的政策信号,有助于市场预期好转,随着政策的不断优化,楼市活跃度较7-8月有望改善,预计热点城市的市场或逐步企稳并恢复。
声明:本文由入驻焦点开放平台的作者撰写,除焦点官方账号外,观点仅代表作者本人,不代表焦点立场。
