急了!鹤岗等地出台引才政策,低房价城市出现人口流失
扫描到手机,新闻随时看
扫一扫,用手机看文章
更加方便分享给朋友

来源:界面新闻
文 | 杨丹 孟令稀
编辑 | 陈臣
2022年10月,因低价房走红的鹤岗,在58同城、安居客平台线上活跃度上涨近10倍。除鹤岗外,全国还有哪些低房价城市?
全国近八成城市房价每平米低于1万元,鹤岗房价较低
中国房地产业协会数据显示,2022年9月,在纳入统计的全国313个地级及以上城市中,鹤岗、双鸭山、七台河房价排在全国最后三位,分别为每平米2149元、3084元、3173元。排名靠前的三个城市北京、上海、深圳,房价分别为每平米7.04万元、6.92万元、6.87万元。这意味着,同样的价格在鹤岗可以买100平米的房子,在北京只能买3平米的房子。
据界面数据统计,在纳入统计的全国313个城市中,有近八成的城市房价每平米低于1万元,每平米价格在2万元以上的城市仅占比6%。具体来看,每平米房价在0.5-1万元区间的城市数量最多,有190个城市,占比为60.7%;每平米房价低于5000元的城市数量有52个,占比为16.6%,排在第二位。
今年全国超五成城市房价下跌,双鸭山房价比鹤岗还低
2022年9月,在纳入统计的全国313城中,有半数以上城市房价与去年同期相比出现下跌,全国房价增速平均值为同比下降1.01%。在每平米房价低于5000元的52个城市中,有24个城市的同比增速低于全国平均值。
在房价排名靠后的十个城市中,鹤岗、双鸭山、张掖、铁岭、石嘴山房价均出现上涨,七台河、博州、黔南、白山、乌兰察布房价均出现下跌。其中,石嘴山房价上涨幅度较高,为同比上涨19.07%;乌兰察布房价下跌幅度较高,为同比下降10.62%。
在房价排名靠后的十个城市中,近一年以来,鹤岗二手房价格较低,月均价格为每平米2157元,较低价格为每平米1836元。今年5月,鹤岗每平米房价达到3087元,比双鸭山每平米多出316元。从整体上来看,鹤岗房价仍具有较大价格优势,其近一年的月平均房价比双鸭山、七台河、张掖每平米分别少747元、1074元、1216元。
低房价城市大多为资源衰退型城市
据界面数据统计,每平米房价低于5000元的52个城市大多分布在我国东北、西北地区,分别有19个城市、12个城市。具体来看,主要集中在黑龙江、贵州、辽宁等省份,其中,全国房价较低的3个城市均位于黑龙江,整个西南地区仅贵州的房价在5000元以下。
界面数据发现,房价排名靠后的城市大多为资源型城市,且分布在东北地区。国务院发布的《全国资源型城市名单》显示,东北三省共有21个地级市符合资源型城市要求。其中,鹤岗、双鸭山、七台河、阜新等8个城市被定义为衰退型城市。
低房价城市出现人口流失,多地出台引才政策
从常住人口角度来看,房价排名靠后的10个城市里就有7个城市,常住人口在第七次人口普查时出现大幅减少。相较于第六次人口普查,乌兰察布常住人口减少43.73万人,黔南常住人口则增加了26.17万人。鹤岗、双鸭山、七台河等地常住人口均呈下降趋势。
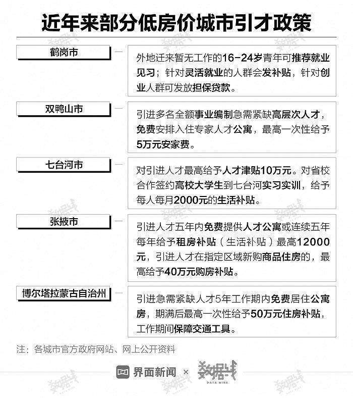
10月26日,鹤岗就业局表示,外地迁去鹤岗可推荐就业,灵活就业人员可申请补贴。近年来,类似的引才政策,在多个和鹤岗类似的低房价城市被推出,当地拿出编制和安家费来吸引人才就业。其中,博州较高给予50万元住房补贴,而当地9月平均房价仅为每平米3627元。
声明:本文由入驻焦点开放平台的作者撰写,除焦点官方账号外,观点仅代表作者本人,不代表焦点立场。
