收藏!2021年济南二手房较新限购政策来了!
贝壳找房济南站 2021-06-22 10:25:54
用手机看
扫描到手机,新闻随时看
扫一扫,用手机看文章
更加方便分享给朋友
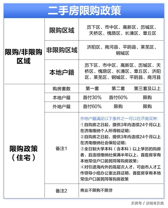
201济南二手房较新限购政策来啦!千万不要稀里糊涂的买房,买房前一定要看一下自己有没有购房资格哦!接下来来跟着贝壳济南站的脚步,看一下具体有哪些政策吧! 免责声明: 1、本信息采集于2021年06月17日,实际信息可能有变动,请以销售现场实际信息为准。文中涉及的装修状况以实际合同为准; 2、文章中所
201济南二手房较新限购政策来啦!千万不要稀里糊涂的买房,买房前一定要看一下自己有没有购房资格哦!接下来来跟着贝壳济南站的脚步,看一下具体有哪些政策吧!
免责声明:
1、本信息采集于2021年06月17日,实际信息可能有变动,请以销售现场实际信息为准。文中涉及的装修状况以实际合同为准;
2、文章中所有标注的户型面积大小均为建筑面积;
3、楼盘图片均为效果图,因时间、市场、政策等发生变化,以上信息仅供参考,不做交易依据使用;
4、文中关于绿化率、得房率、容积率等信息来自于编辑实勘,通过物业介绍、房产证等渠道获取。因时间变化,与实际情况可能略有偏差,仅供参考。
5、若有房源调价或者下架,请以房源详情页面信息为准,因时间、市场、政策等会发生变化,以上信息仅供参考,不做交易依据使用。文中内容的距离信息均来自于第三方地图服务,与实际情况可能略有偏差,仅供参考。
6、更多房产咨询信息,请及时关注贝壳济南站。
声明:本文由入驻焦点开放平台的作者撰写,除焦点官方账号外,观点仅代表作者本人,不代表焦点立场。
