深圳周报 | 一手住宅成交800套二手住宅429套
扫描到手机,新闻随时看
扫一扫,用手机看文章
更加方便分享给朋友
焦点研究院 深圳房地产市场报告
报告时间:2021年12月06日至12月12日
出品时间:2021年12月15日
研究员:张洁
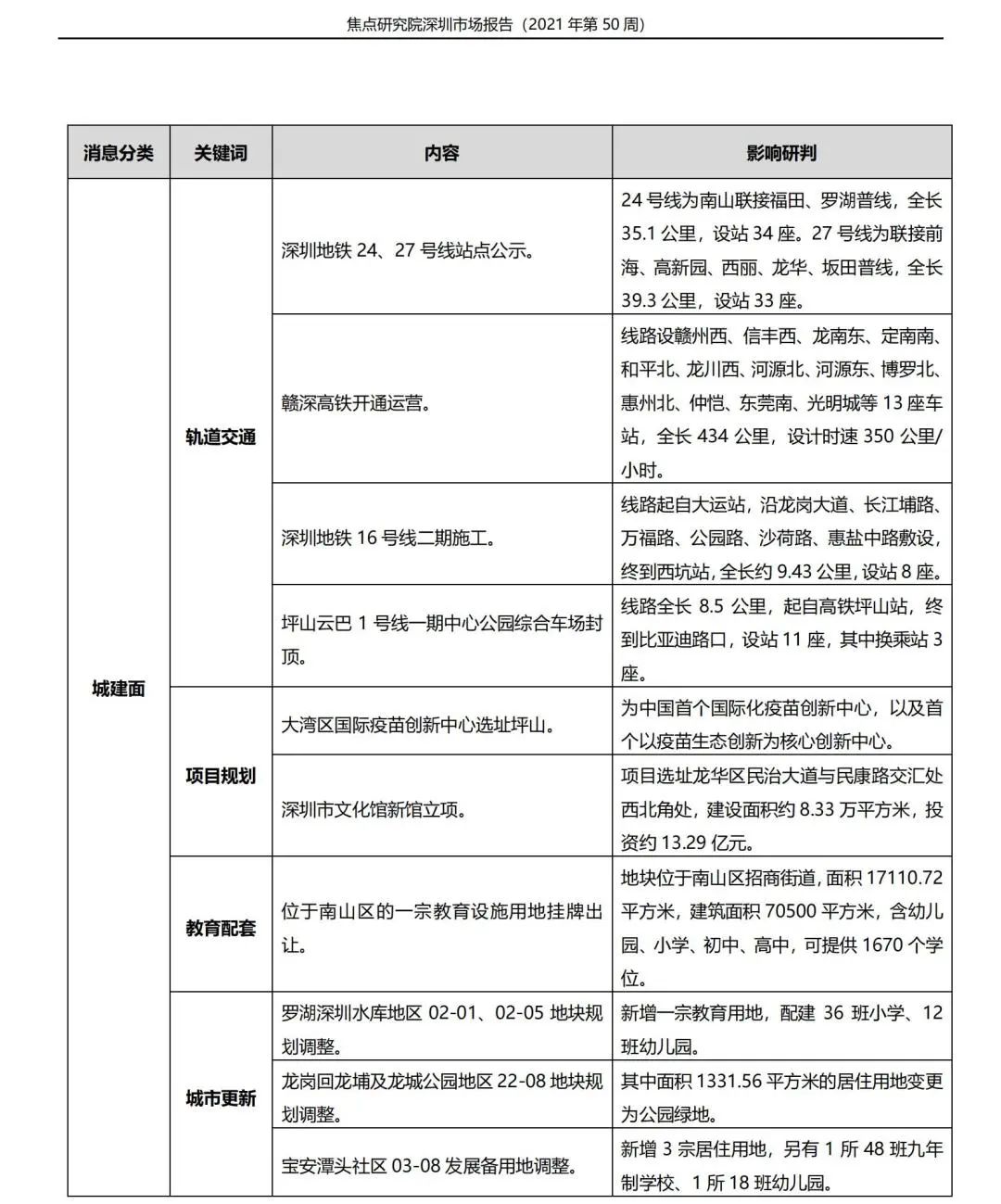
市场综述(2021年第50周)
当周深圳市场供应规模上扬。交易方面,一手住宅持续遇冷,二手住宅略有回温。根据焦点研究院统计,当周全市一手住宅成交 800 套,环比下降 3.4%;面积约 8.05 万平方米,环比下降 1.0%。二手住宅方面,当周全市成交 429 套,环比上 升 2.4%;面积约 4.20 万平方米,环比上升约 6.1%。
市场运行方面,当周 5 个项目获取商品房预售许可证。其中,位于南山的华润城润玺二期花园,供应房源 1024 套,均为住宅,户型建筑面积约 120 至 270 平方米,价格约 13.2 万元/平方米。
位于龙岗的融湖盛世花园,供应房源 112 套,均为住宅,户型建筑面积约 90至 112 平方米,价格约 4.3 万元/平方米。
位于龙岗的联发天境雅居,供应房源 570 套,含住宅 524 套、商业 41 套。其中,住宅户型建筑面积约 89 至 112 平方米,价格约 6.2 万元/平方米。
位于龙岗的信城缙华府,供应房源 565 套,含住宅 512 套、商业 28 套、商铺25 套。其中,住宅户型建筑面积约 82 至 114 平方米,价格约 6.2 万元/平方米。
位于罗湖的独树阳光里,供应房源 591 套,含住宅 455 套、商务公寓 11 套、商业 125 套。其中,住宅户型建筑面积约 38 至 159 平方米,价格约 7.9 万元/平方米。
当周 1 个项目入市。位于龙岗的信城缙华府,供应房源 565 套,含住宅 512套、商业 28 套、商铺 25 套。其中,住宅位于 1、2 栋,户型建筑面积约 82 至 114平方米,价格约 6.2 万元/平方米,单价区间 5.4 至 6.6 万元/平方米,总价区间 466至 750 万元/套。项目开盘销售当天成交 3 成左右。
土地市场方面,当周无地块供应或成交。
焦点研究院认为,年底房企为加速回笼资金,新项目、新房源持续供应。为刺激成交效果,降价出货现象较为普遍。二手住宅方面,挂牌价持续下降为市场短暂回温,受存款准备金率和住房贷款利率下降等多重因素利好影响,交易规模可止跌,但距二手住宅市场全面复苏相去甚远。
本文内容仅代表作者立场和观点。本文著作权归搜狐焦点所有。未经允许,严禁转载;经允许转载或使用本文时,请注明来源。获得转载授权请联系:focuskf@vip.sohu.com。更多内容关注公众号"焦点研究院"。
声明:本文由入驻焦点开放平台的作者撰写,除焦点官方账号外,观点仅代表作者本人,不代表焦点立场。
