广州周报 | 一手住宅供求大幅上扬 房价连续两月上涨(第11周)
扫描到手机,新闻随时看
扫一扫,用手机看文章
更加方便分享给朋友
焦点研究院 广州房地产市场周报告
报告期:2022年3月14日至3月20日
出品时间:2022年3月21日
研究员:黄颖
市场聚焦(第11周)
当周,广州一手住宅供求大幅上扬,另多个项目活跃,全新亮相市场或加推新房源。
具体来看:
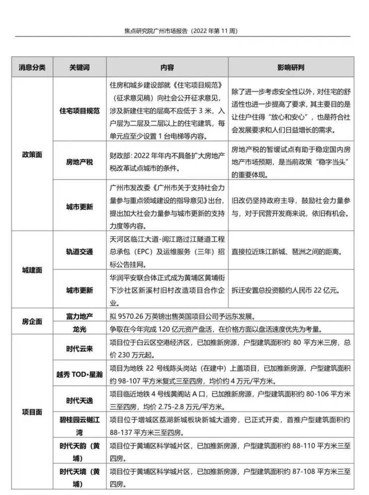
政策方面,《住宅项目规范》(征求意见稿)公布,提出新建住宅的层高不应低于3米,入户层为二层及二层以上的住宅建筑,每单元应至少设置1台电梯等内容。财政部发声,表示2022年年内不具备扩大房地产税改革试点城市的条件。广州市发改委《广州市关于支持社会力量参与重点领域建设的指导意见》出台,提出加大社会力量参与城市更新的支持力度等内容。
城建方面,天河区临江大道-阅江路过江隧道工程总承包(EPC)及运维服务(三年)招标公告挂网。城市更新方面,华润平安联合体正式成为黄埔区黄埔街下沙社区新溪村旧村改造项目合作企业。
二级市场方面,当周广州一手住宅新增供应1936套,环比上涨205.85%;面积20.10万平方米,环比上涨250.17%。商业性质商品房新增180套,环比上涨122.22%;面积2.70万平方米,环比下降8.47%。
成交方面,当周广州一手住宅成交1632套,环比上涨40.21%;面积17.10万平方米,环比上涨35.39%;其中,黄埔、增城、番禺分别以367套、311套和242套的成交规模位居前三。
焦点研究院认为,当周银保监会、金融委、财政部等多部委罕见集体发声,强调及时研究和提出有力有效的防范化解房地产风险应对方案,传递出积极信号,有助于恢复、提振市场信心。另国家统计局新一期70城房价公布,广州新房价格呈现连续两个月上涨,二手房价格在连跌5个月后,首次止跌回涨,出现了回暖迹象。接下来,各大项目或更为积极推货,购房者加快入市步伐,市场有进一步活跃的可能。
声明:本文由入驻焦点开放平台的作者撰写,除焦点官方账号外,观点仅代表作者本人,不代表焦点立场。
