“限跌令”背后:“金九银十”接连失约,楼市“冰点”已至?
扫描到手机,新闻随时看
扫一扫,用手机看文章
更加方便分享给朋友

回顾2021年的楼市,如果用一个词来形容,就是:冷。
日前,国家统计局较新发布了2021年10月份70个大中城市商品住宅销售价格变动情况。
从数据上看,2021年10月,在纳入统计的70个城市中,64城房价环比下跌。其中新房下跌城市增加16个,二手房下跌城市增加12个,创下2014年以来新纪录。
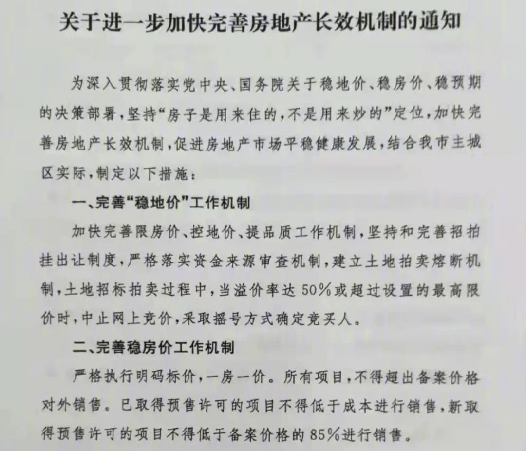
为了给楼市托底,全国多地出台了“限跌令”,防止房企以价换量,自杀式打折。
当下,我们面临的房地产市场局面是什么样的?接下来要咋整?血拼哥摆事实、讲道理,先看一下10月房地产数据。

1.新房迎来了6年多以来的价格较低谷
全国新房均价方面,长期关注全国楼市的血拼哥注意到一个数据,全国新房均价出现了“止涨”的现象,这也是2015年5月份以来首次下跌。
除了价格下跌以外,新房房价环比下跌的城市数量也在进一步增多,52个城市下跌,5个城市持平,只有13个城市依然保持上涨。

从区域来看,北京、上海小幅上涨,广州、深圳小幅下跌,二三线城市下跌数量有所增加。天津环比下跌0.5%,唐山下跌0.7%,秦皇岛下跌0.8%,石家庄下跌1.1%,一波未平一波又起。
2.70城二手房超90%下跌
二手房市场方面,64个城市的二手房房价下跌,13个热点城市成交量环比下降26.9%,同比下降42.8%。其中以二手房交易为主的一线城市环比降幅较高。

只有大连、海口、三亚、赣州维持上涨,一线城市二手房价格指数环比跌幅为0.4%,其中北京环比下跌0.5%,上海下跌0.4%,广州下跌0.6%,深圳下跌0.2%。
3.房企打折促销求生
今年,房企暴雷事件接连发生。为自救,房企迫切回笼资金,去负债、降杠杆,打折促销意愿较过去显著增强。
各个楼盘绞尽脑汁的开展各类活动借以引流,纷纷借势宣传,频繁开启打折促销。
如果您加了房产销售、中介的好友,一定对房产打折促销的朋友圈促销刷屏信息印象深刻,今年的优惠房源似乎尤其多。
现在无论新房还是二手房,都在降价,楼市之淡,可想而知,很多城市一夜回到解放前,直接跌回2019年。

在房价下跌,楼市成交转冷的背景下,“房住不炒”主基调固然不变,房价依然是不可触碰的底线。
为了稳房价,稳地价,稳预期,促进市场平稳健康发展。部分城市陆续出台房地产相关管控政策,“限跌令”、“限涨令”也就依次出现了。

据排名前列财经记者不完全统计,截至目前,全国已经有21城发布了“限跌令”。
其中发布了“限跌令”城市包括沈阳、岳阳、昆明、唐山、江阴、鄂州、张家口、株洲、永州等。除了沈阳、昆明等个别城市外,大多数为三四五线城市。
各城市的限跌手段虽然大同小异,有的城市是直接发行政命令,有的是约谈房企限制降价。要求房价降价不得超过10%或15%,同时明确指出打击恶意降价行为。
但是这些城市都有一些共性:
都是人口净流出,商品住宅总量去化慢,楼市下行趋势明显。
以今年排名前列个“限跌”的岳阳为例,据相关媒体统计,过去的8月份,岳阳市中心城区商品住宅共成交1083套、面积14.66万㎡,环比分别下降37.9%、33.0%,同比分别下降42.8%、34.4%。这样的困境,已经持续了三个月。
与此之时,岳阳的人口流出不断增加。据统计,岳阳市2020年七普常住人口505万人,与2010年第六次全国人口普查的547万人相比,减少42万人,减少7.75%。
岳阳流出的人口去了哪里,岳阳北有国家中心城市武汉,南有省会、新晋网红城市、娱乐之都长沙,再加上湖南省正在大力推进长株潭一体化,岳阳的人口被周围强市虹吸难以避免。
人口流出、土地供应过量,再叠加宏观调控,岳阳的房价不得不跌。
在这样冰火两重天的局面中,可能越来越多的城市会加入到限跌的群体中。毕竟新房是真的“跌不起”了!而且这类城市,基本上都是三四线城市,更是反应了不同城市间楼市的分化。

那么为什么要用行政手段管控价格呢?核心就在一个字:稳。稳地价、稳房价、稳预期,让房企慢慢回款,让银行收到钱,让购房人不至于降了几千块钱就来砸售楼处。

现在土拍市场环境不比从前,10月全国300城成交各类用地规划建筑面积同比下降47.64%。出让金总额环比下降38.15%,同比下降33.51%。各地土地财政受到影响,会扰乱正常的市场秩序。
同时,房企生存压力越来越大,“以价换量”的促销方式成为常态。为稳定现金流,快速回笼资金,不得不打起“价格战”。随之也破坏了房地产市场秩序,会出现恶意毁约。
出台的目的是“维稳”,而不是不让房价下跌。主要是规范一些房地产企业,为了求生以超大折扣抛售的不合理行为,保障存量市场平稳运行。
并且,房地产市场一直流行着这样一个说法:最怕房价下跌的并不是房企,而是银行,因为银行才是房企的较大债主。所以,银行肯定不希望房价大起大落。
房价要是下跌导致房子价值不断缩水,房企没有业绩无法还钱,买房人更是可能直接断供。这些烂摊子只能丢给银行,银行没有办法解决,最后还得是国家来买单。
可想而知,这样的局势下,“稳”才是较佳的选择。
当年日本为了抑制疯狂上涨的房价,选择主动刺破泡沫,日本房价跌回房地产泡沫发生前1986年水平。经济学家更是一针见血地之指出,“如果一个国家的房地产一旦崩溃,最后会丧失5到10年的经济增长。”
我们必然不会选择一条如此冒险的道路,当下最主要的是保证民生与经济增长,然后再把泡沫慢慢挤掉,只不过这可能需要一个更长的时间来化解。
声明:本文由入驻焦点开放平台的作者撰写,除焦点官方账号外,观点仅代表作者本人,不代表焦点立场。
