中指院:前十月,百强房企销售总额同比降幅为43.4%
扫描到手机,新闻随时看
扫一扫,用手机看文章
更加方便分享给朋友
焦点财经讯 中指研究院统计显示,2022年前10月,百强房企销售总额为60954.6亿元,同比下降43.4%,降幅较上月收窄1.7个百分点。其中,10月单月的销售额同比下降26.5%,环比增长1.6%。前十月,百强房企中销售额超千亿的有16家,较去年同期减少16家;超百亿的有100家,同比减少48家。各阵营房企销售额增速均有下滑。
其中,TOP10房企销售额均值为2531.4亿元,较上年下降36.4%;TOP11-30房企销售额均值为818.7亿元,较上年下降48.6%;TOP31-50房企及TOP51-100房企销售额均值分别为424.0亿元和215.7亿元,同比分别下降51.1%和42.4%。

不同阵营企业数量均有较大变化。具体来看,千亿以上阵营16家,较去年同期减少16家,销售额均值2011.9亿元。第二阵营(500-1000亿)企业19家,较去年同期减少4家,销售额均值633.9亿元。第三阵营(300-500亿)企业23家,较去年同期减少5家,销售额均值373.2亿元。第四阵营(100-300亿)企业为42家,较去年同期减少23家,销售额均值193.7亿元。

中指研究院指出,当前,越来越多房企不再增加销售目标、追求规模化发展,转而通过主动管控销售规模,追求更加平稳的发展。从公布销售目标的15家房地产企业来看,2022年1-10月,目标完成率均值为58.8%,低于去年同期的78.5%,完成全年目标压力较大。
央国企加入抢收大战,多项营销活动并举加快去化
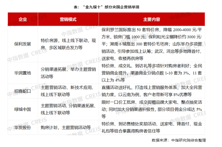
央国企凭借其经营稳健、市场信誉高等优势,积极发力加大促销力度,抢回款并赢得更好的业绩表现,发挥了稳定的领军作用。如招商蛇口9月销售额当月同比增长50.1%,十月销售额当月同比增长51.8%华润置地9月销售额当月同比增长40.6%,十月销售额当月同比增长36.6%。
究其原因,中指研究院认为,一方面,央国企较为集中的布局一二线核心城市,凭借稳健的经营、畅通的融资优势和政府背书备受消费者信赖,进一步转化成销售业绩的增长。另一方面,央国企积极通过多盘联动、打造购房节、促销活动及提供特惠房源等为销售造势、蓄客。
从具体营销举措上来看,中指院指出,央国企一方面活动提前,主动拉长“金九银十”促销活动时间,促进项目营销和精准蓄客,推出多项线上线下联动活动,将营销IP和购房福利、线上抽奖以及特价房、“工抵房”等优惠形式有机结合,打通线上+线下营销渠道,形成营销服务闭环。另一方面,利用数字化技术赋能营销创新,细化购房人群,焕活有效客户,从工具赋能到业务赋能,支持客户在线办理各类业务,赋能营销全流程线上化,打造智慧运营,提效企业管理。
深挖项目稀缺性和保值性,打造明星项目,也是较典型的举措。中指研究院指出,在七月出现“停工停贷”风波后,央国企陆续采取以点带面的方式,在试点城市或试点地块加大了对现房营销、明星项目的铺排,一方面现房营销有利于规避市场恐慌情绪,加快购房者预期的改善,赢得购房者信心;另一方面在一线及强二线城市,高端住宅市场的周期韧性更强,满足功能多元化住房需求的优质项目,在市场需求偏弱的情况下有更强市场竞争力,通过积极营销去化,助力单月销售额增长回正。

多地疫情反复拖累市场恢复节奏,短期政策有待显效
中指研究院指出,9月底,多个监管部门集中出台全国普惠性政策,降低购房成本,稳定市场预期。10月以来多地跟进落实相关举措,据中指统计,当前已有超20城下调首套商贷利率下限至4%以下,包括武汉、天津等二线城市,超百城下调首套公积金贷款利率。
但受多地疫情反复等因素影响,购房者观望情绪未见明显改善,政策效果有待显现。10月,百城新房价格、二手房价格调整压力不减,市场活跃度仍显不足,据中指初步数据统计,重点100城新房成交面积环比下降约10%,同比降幅仍在两成左右;企业推盘力度减弱,重点50城新批上市面积环比下降近三成。
当前购房者观望情绪仍较重,多地疫情反复进一步拖累市场恢复节奏。短期来看,市场恢复节奏仍取决于宏观基本面修复程度、疫情防控效果和政策端优化力度等方面,若宏观经济稳定恢复、相关政策积极落地且多地疫情得到有效控制,购房者置业情绪有望逐步修复,四季度新房市场或逐渐企稳;若短期多地疫情反复态势延续,严格的疫情防控举措下,预计房地产市场企稳的时间还将继续延后。
声明:本文由入驻焦点开放平台的作者撰写,除焦点官方账号外,观点仅代表作者本人,不代表焦点立场。
