【华发·外滩玺】售楼处电话/地址【武汉华发·外滩玺】华发·外滩玺首页网站/楼盘详情/价格/户型/24小时售楼处电话
扫描到手机,新闻随时看
扫一扫,用手机看文章
更加方便分享给朋友
⭐武汉华发·外滩玺
⭐武汉华发·外滩玺售楼处电话☎:400-681-7288转接1111【售楼处已认证】
⭐武汉华发·外滩玺开发商电话☎:400-681-7288转接1111【售楼处已认证】
⭐武汉华发·外滩玺营销中心电话☎:400-681-7288转接1111【售楼处已认证】
✅本项目暂不接受临时到访,过来参观样板房请记得提前来电预约!
✅为您安排楼盘现场销售全程接待并讲解,给您更贴心的看房体验!
华发外滩玺城市展厅已开放,预计推出1、2、4#建面约244、210、198、181、159㎡户型,8月底开售楼部,9月首开。
一、基础信息
华发·外滩玺位于武昌区临江大道与中山路的交汇处,属于武昌内环。项目临近长江大桥、黄鹤楼等地标,江对面就是龟山电视塔,两江交汇之处,可以说占据了武汉江景最精彩之处。并且,项目离江面仅30米,一线临江,可无遮挡看江。
二、规划与设计
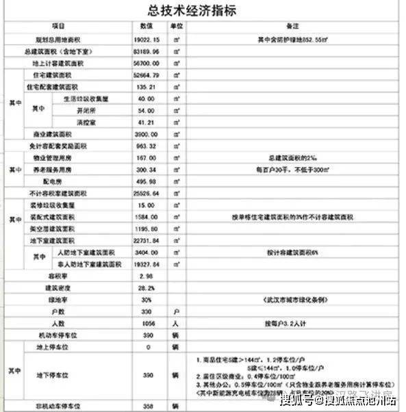
根据规划,项目总用地面积19022.15㎡,总建筑面积83169.94㎡,总计容面积56700㎡,其中住宅建筑面积52664.79㎡,容积率约2.98,共330户。
另外,该项目的机动车停车位只有390个,车位配比接近1:1,对于改善类楼盘来说,这样的车位配比非常低,相当于每100平只有约0.7个车位。
华发·外滩玺项目一共4栋楼,其中1号楼28层,2号楼25层,3号楼22层,4号楼25层。从具体楼栋来看,项目1、2号楼属于住宅的头排,除了少量低楼层房源无法看江之外,大多数房源均可无遮挡看江。
三、户型介绍
1号楼分两个单元:北面单元与江面平行,按理说观江视野更开阔,但受金都汉宫和南面单元影响,实际观江面较窄,分布161、185平偏小户型;南面单元与江面垂直,离江更近,搭配大面宽设计,观江视野更佳且无不确定因素干扰,分布198、231平项目最大户型。
2号楼目前观江视野不错,优于1号楼北面单元,主打194平偏大户型。不过马路对面农讲所地块建成后,可能对其视野有影响,因规划未出,具体影响暂不确定。
3号楼包含回购房源,目前暂定为85-139平,据说起步面积可能会增大。据悉,该楼盘中可能有部分房源用于拆迁安置,主要可能集中在3号楼,因此3号楼都未在官方楼栋号中出现(具体拆迁安置房源请以售楼部说法为准)。
4号楼位于住宅第二排,看江视野会被1、2号楼遮挡,基本是夹缝中看江,主要景观为小区内部园林,分布165平户型。
⭐武汉华发·外滩玺
⭐武汉华发·外滩玺售楼处电话☎:400-681-7288转接1111【售楼处已认证】
⭐武汉华发·外滩玺开发商电话☎:400-681-7288转接1111【售楼处已认证】
⭐武汉华发·外滩玺营销中心电话☎:400-681-7288转接1111【售楼处已认证】
✅本项目暂不接受临时到访,过来参观样板房请记得提前来电预约!
✅为您安排楼盘现场销售全程接待并讲解,给您更贴心的看房体验!
声明:本文由入驻焦点开放平台的作者撰写,除焦点官方账号外,观点仅代表作者本人,不代表焦点立场。
