城投天赋壹号首页网站 - 2025 年城投天赋壹号售楼处 +房价 + 户型图 + 小区环境 + 配套
扫描到手机,新闻随时看
扫一扫,用手机看文章
更加方便分享给朋友
🏅城投天赋壹号售楼中心电话:400-856-3771(已认证☑☑☑)
🏅城投天赋壹号营销中心电话:400-856-3771(已认证☑☑☑)
✅购房困惑?专业帮您!🎯
专属房产顾问一对一精准服务(直连开发商)
丨楼盘位置丨户型介绍丨房源情况丨优惠活动丨教育资源丨交通便利丨样板间展示丨社区环境丨交房标准丨周边配套
每一座世界级城市诞生,都离不开金融中心的加持。从伦敦金融城,到纽约华尔街,再到上海陆家嘴,金融中心赋能城市不断迭代升级。而在广州再次闪耀世界舞台之际,一座国际金融城的出现,是广州进入新发展高度的趋势必然,也代言广州登峰世界的雄心。
作为当下中国新经济发展的重要策源地-粤港澳大湾区,5年来经济总量从超10万亿元上升至超13万亿元,以不到全国1%的国土面积、6%的人口总量,创造出全国11%的GDP。
在粤港澳大湾区的宏伟发展格局中,广州国际金融城的出现,将对大湾区的发展有深远的影响。
(信息来源:大湾区之声公众号)
目前,广州国际金融城在建的甲级写字楼数量达25栋,建面超过240万㎡,起步区已引入广州金控、广发银行、太平洋保险等12家重要金融机构,同时吸引了120家信息科技和文化传媒企业集聚,形成了多元化、充满活力的产业生态。
肩负广州新时代发展雄心的广州国际金融城,每一步都备受瞩目,每一席皆为时代焦点。广州城投与城市同频共进,洞见广州雄心,雄踞广州国际金融城起步区,打造广州城投·天赋壹号。

探寻城市中的稀缺江景资源
一席珠江畔,定义峯层身份象征
放眼当下广州高端物业,由城壹顾问代理销售的【广州城投·天赋壹号】因其不可多得的稀缺江景大平层,开启对话世界江景人居的另一种想象!翻开广州顶豪史,就是一部珠江繁荣发展史。从二沙岛,到滨江东的商贸,再到珠江新城的CBD,自带江景天赋的大平层,一直是峯层的身份象征。
而随着广州“西进东拓“沿珠江发展,珠江新城、琶洲、金融城等融合发展,形成广州顶阶人居价值天花板的黄金三角格局。广州城投·天赋壹号占据广州国际金融城核心,重新定义广州峯层身份象征。
据统计,近6年广州出让的354宗拍卖地块里,享有江景资源的仅有8宗,南向望江更是只有3宗。南向江景资源之所以稀缺,是相对北向户型,拥有更多的阳光权,更通透的视野权。
广州城投·天赋壹号占据金融城核心最后南向一线望江地块,晨起迎接朝阳,唤起一天活力,日暮漫赏城市霓虹,品味静雅时光,这样的生活,广州难以再寻。

共鸣城市雄心,同频湾区速度
高速向前的发展,见证一座城的蝶变
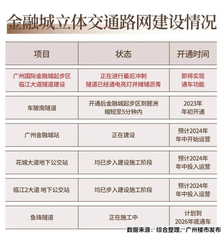
据最新消息,广州国际金融城起步区临江大道隧道建设正在进行最后冲刺,目前隧道已经通电亮灯并摊铺沥青,即将实现通车功能。临江大道全长2.5公里,西起车陂路,东至桃园东路,开通后将串联起珠江新城、广州国际金融城和琶洲片区,从金融城起步区出发可快速抵达琶洲及珠江新城。
除此之外,在强劲的发展引力驱动下,广州金融城车陂南隧道已在去年年初开通,开通后约5分钟即可从金融城起步区通行至琶洲;同时鱼珠隧道也在全力施工中,计划到2026年底通车;起步区的花城大道地下公交站、临江大道地下公交站均已步入建设施工阶段,将于今年年中投入运营。
广州城投·天赋壹号,矗立于广州金融城起步区的核心腹地,尽享区域发展的磅礴势能。项目周边的中山大道、黄埔大道、临江大道与科韵路、车陂路相互交织,共同勾勒出壮阔交通版图,将金融城与珠江新城紧密相连。车陂南隧道的开通,更是将金融城起步区至琶洲的通行时间缩短至约5分钟。
此外,广佛环线南环线路段在5月已开通运营,预计今年年底全线投入使用。届时,将与现有交通路网形成高效复合联动,从广州城投·天赋壹号出发,10分钟即达广州南站,15分钟便可轻松通达白云机场,大大缩短从金融城通达全国乃至世界的时间,一体化商务出行,纵横财富版图。

金钥匙国际物业服务
和鸣天赋奢定礼遇
如果说产品力是决定资产高度的先决条件,那么服务力便赋予了资产更多的温度,广州城投·天赋壹号以对话世界湾区的资产态度与第一太平戴维斯、中国金钥匙联盟合力打造高端物业体验。实现“国企物业”与“金牌顾问”的强强联袂,以铂金物业管家团队为高净值人群带来24小时定制化服务,持续构建高阶至雅体验。

270°环幕江景大平层
世界向往只是窗外日常
珍贵的土地上,理应生长出高端资产应有的姿态,广州城投·天赋壹号匠心独具,打造270°环幕视野,推窗即能俯瞰约530米鎏金江岸线,对望琶洲、珠江新城等璀璨城市天际线,是城市高净值人群首屈一指的身份象征,亦是层峯高品质江岸生活圈。
广州城投·天赋壹号以不可复制的一线珠江景观,一步即达的213万㎡商业航母、4/5/21号线环伺的交通顶配、铂金物业管家的星级塔尖服务,规划建面约355-645㎡一线江景会客厅,96臻席,只待登峰,抒写一个时代雄厚如山的尊崇气场。
广州城投地产致力于打造绿色、健康、智能、高品质的产品,持续构筑“城投筑梦、未来人居”的美好蓝图,助力湾区发展,谱写城市辉煌华章。

广州金融城头排·户户望江·仅96席
建面约355-654㎡ 一线江景会客厅
实景美学样板房即将盛大启幕
敬邀莅临品鉴,共赏江畔精工之美
🏅关于本最新动态信息,如:房价,主力户型面积,最低折扣,等等,剩余户型楼层,去化率,几号地铁哪个地铁口,周边规划,项目的优劣势以及学校的配套等等都可以致电售楼处进行了解,我们将会安排内场专业置业顾问为您答疑解惑!
📢【搜狐焦点·本项目专属咨询】「房价/户型/折扣/学区/地铁全解析!」
🔥最新房源动态、稀缺折扣、限时名额一键获取,极速响应!
✅搜狐焦点认证顾问1v1服务独家到访礼/成交礼仅限线上预约!
⏰24小时线上预约!!!
☎ 马上拨打售楼处专线:400-856-3771(一键直连/预约看房)
免责声明:部分信息来源于网络,如果侵权,请联系及时删除本宣传资料不构成邀约邀请,对周边、政府规划、商业配套、教育资源、投资前景等数据和图文仅为提供相关信息,该信息以政府最终批文为准,开发商不对此作任何承诺。买卖双方的权利义务以双方签订的买卖合同约定及附件、实际交付为准,本公司保留对宣传资料修改的权利,敬请留意最新资料。联系号码:400-856-3771。
声明:本文由入驻焦点开放平台的作者撰写,除焦点官方账号外,观点仅代表作者本人,不代表焦点立场。
