天津、济南等近50城调整认房认贷政策
扫描到手机,新闻随时看
扫一扫,用手机看文章
更加方便分享给朋友
降低首付比例、调整首套房认定标准,今年以来,多地优化“认房认贷”政策释放楼市调控积极信号。
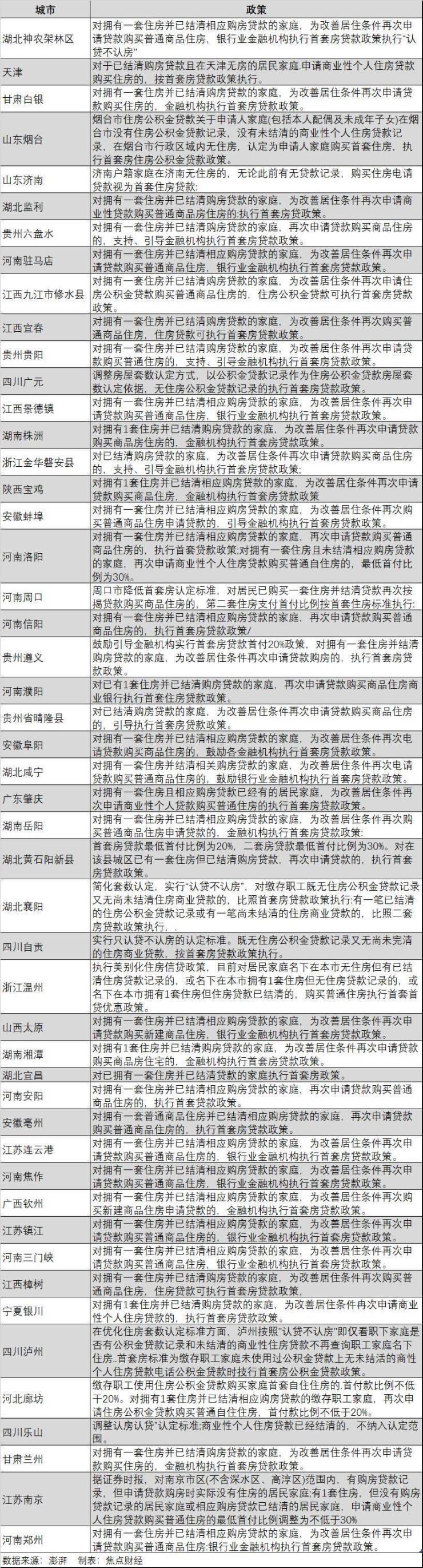
据澎湃新闻不完全统计,自今年3月以来,至少包括天津、甘肃白银、山东烟台、山东济南、湖北监利、贵州六盘水、河南驻马店、江西宜春、贵州贵阳、四川广元、江西景德镇、湖南株洲、陕西宝鸡、安徽蚌埠、河南洛阳、河南周口、河南信阳、贵州遵义、河南濮阳、安徽阜阳、湖北咸宁、广东肇庆、湖南岳阳、湖北襄阳、四川自贡、浙江温州、山西太原、湖南湘潭、湖北宜昌、河南安阳、安徽亳州、江苏连云港、河南焦作、广西钦州、江苏镇江、河南三门峡、江西樟树、宁夏银川、四川泸州、河北廊坊、四川乐山、甘肃兰州、江苏南京、河南郑州等44城,以及浙江金华磐安县、贵州晴隆县、湖北黄石阳新县、江西九江市修水县、湖北神农架林区等地优化“认房认贷”政策,多地明确对已结清首套房贷的居民,再买房可执行首套房贷款政策。
郑州为排名前列调整“认房又认贷”的城市
今年3月1日,河南省郑州市人民政府办公厅发布《关于促进房地产业良性循环和健康发展的通知》,明确对拥有一套住房并已结清相应购房贷款的家庭,为改善居住条件再次申请贷款购买普通商品住房,银行业金融机构执行首套房贷款政策。
易居研究院智库中心研究总监严跃进指出,该政策其实就是取消了改善型住房的“认房又认贷”政策,即不再看是否有首套房了,如果贷款偿清,贷款即按首套房流程走。这也相当于放松了限贷的标准,使得此类群体后续可以按首套比例购房,实际上也是降低了购房的首付比例。从中也可以看出,郑州对改善型购房需求给予了很多支持性政策,这一点也符合当前购房市场的主流政策,即保障刚需、支持改善,后续大户型等交易势必会加快,对于房企的项目去库存也有积极作用。
贝壳研究院指出,该政策即明确取消了“认房又认贷”,将实质性降低购房成本,激发改善换房需求释放,加快郑州市场筑底修复,郑州也成为排名前列取消“认房又认贷”的城市。
郑州之后,全国多地跟进该政策。
以贵州贵阳为例,4月28日晚间,贵阳市人民政府发布《筑府办发〔2022〕12号市人民政府办公厅关于促进房地产业良性循环和健康发展的通知》,其中明确,对拥有一套住房并已结清购房贷款的家庭,为改善居住条件再次申请贷款购买普通住房的,支持、引导金融机构执行首套房贷款政策。
除了贵阳,驻马店、宜春、景德镇、株洲、宝鸡、蚌埠、洛阳、遵义、肇庆等多个城市执行上述政策。
也有部分城市明确,在还清贷款的同时,居民在本市需无房,才可执行首套房贷款政策。
以天津为例,9月16日,据“天津住建”,天津市住房城乡建设委等7部门联合发布《关于进一步完善房地产调控政策促进房地产业健康发展的通知》,在优化住房信贷政策方面提及,对于已结清购房贷款且在本市无房的居民家庭,申请商业性个人住房贷款购买住房的,按首套房贷款政策执行。
首套房首付款低至两成
在调整首套房认定标准的同时,多地下调首付比例,部分城市首套房首付比例低至两成。
以上述提及的贵阳来说,新政提及鼓励、引导金融机构实行首套房贷款首付20%政策。
洛阳在新政中也明确,加大住房融资信贷支持。引导银行金融机构合理确定商业性个人住房贷款较低首付比例,对贷款购买首套普通自住房的家庭,贷款较低首付比例为20%,同时,对拥有一套住房并已结清相应购房贷款的家庭,再次申请贷款购买普通商品住房的,执行首套贷款政策。
另以湖北神农架林区为例,湖北省神农架林区人民政府印发《关于促进房地产市场平稳健康发展的工作措施》提出,降低商品房首付比例,居民家庭首次购买普通商品住房的商业性个人住房贷款,较低首付款比例由30%降为20%。新政明确,对拥有一套住房并已结清相应购房贷款的家庭,为改善居住条件再次申请贷款购买普通商品住房,银行业金融机构执行首套房贷款政策,执行“认贷不认房”。
据澎湃新闻不完全统计,在上述调整首套房认定标准的城市中,至少30城首套房首付比例低至两成,包括湖北省神农架林区、甘肃白银、湖北监利、贵州六盘水、江西宜春、贵州贵阳、四川广元、江西景德镇、陕西宝鸡、安徽蚌埠、河南洛阳、河南信阳、贵州遵义、河南濮阳、安徽蚌埠、湖北咸宁、湖南岳阳、湖北襄阳、四川自贡、浙江温州、湖南湘潭、湖北宜昌、河南安阳、安徽亳州、江苏连云港、广西钦州、江苏镇江、江西樟树、河北廊坊、甘肃兰州。
中指研究院指数事业部市场研究总监陈文静指出,今年以来,各地积极落实“因城施策”,房地产调控措施持续优化,针对信贷方面,优化“认贷认房”标准成为其中重要一环。根据监测数据,今年已有近50城强调执行认贷不认房的贷款政策,对已结清首套房贷的居民,购买二套房可执行首套贷款政策(首付比例或房贷利率),有效降低了购房者的置业门槛和置业成本。同时,9月底央行、银保监会允许满足条件的城市下调或取消首套商贷利率下限,优化“认贷认房”政策与首套房贷利率下调相结合,更有利于改善性住房需求释放。
陈文静认为,当前,部分一二线城市及少量三四线城市仍执行“认房又认贷”,短期看限贷政策的优化仍有空间。结合国常会再次强调“因城施策支持刚性和改善性住房需求”,央行和外汇局传达学习二十大精神亦提到“更好满足居民的刚性和改善性住房需求,加大力度助推‘保交楼、稳民生’工作”,后续各地有望继续加大房地产支持力度,优化“认房认贷”标准的城市有望进一步扩围。(据澎湃新闻)
声明:本文由入驻焦点开放平台的作者撰写,除焦点官方账号外,观点仅代表作者本人,不代表焦点立场。
