机构:外资“抄底”中国房地产,可提振国内市场信心
扫描到手机,新闻随时看
扫一扫,用手机看文章
更加方便分享给朋友
焦点财经讯 11月18日,诸葛研究院发布外资在中国内地拿地、收购的专题报告。
在房地产市场仍面临下行压力,行业信心不足之际,外资、港资等资本纷纷开始抓住时机,加速涌入中国房地产市场。近两年来,包括香港置地、新世界发展、仁恒置地等港资房企以及大和房屋、华平基金、凯德、铁狮门等外资企业纷纷进入中国市场拿地,对于优质的物流园、产业园、工业资产等也大量收入囊中。同时伴随着房企爆发流动性危机、债务违约频繁,地产股波动剧烈,AH股房地产板块股价大幅下挫,不少境外资管力量借机买入出险房企的股票债券。种种迹象显示,外资及港资力量正在大举布局中国房地产市场,也侧面展现出对中国房地产长期看好。
一、外资频频在中国拿地,主攻核心一二线城市,涉住宅、商办、工业多类型
近两年来,房地产行业进入深度调整期,万科郁亮曾经在会议上指出,“2022之后中国房地产进入到黑铁时代”,这也就意味着曾经高利率、高周转、高速发展的时代已经过去,行业利润承压,房企生存环境愈加艰难。今年以来的土地市场亦延续低位运行的态势,溢价率被严格控制,在这样的契机之下,港资、外资力量抓住这个窗口期,正在加速布局中国房地产。根据诸葛找房数据研究中心监测数据显示,2022年全年土地成交溢价率均在低位徘徊,2022年10月平均溢价率降至2.15%,达到近五年来的最低值。
当前来看,房地产行业下行,资产价值相对较低,甚至很多热点城市的土地溢价率都难以维持高水平,底价成交现象增多。而外资港资企业正是看中了这一窗口期,在此时大举进入中国市场拿地,能够以较低的价格拿到高估值的地块及项目,后期通过更换运营团队、提升管理能力等方式重塑项目价值,最后在高周期时期再出手实现盈利。据不完全统计,近两年来,包括港龙中国、嘉华国际、嘉里建设、香港置地、新世界发展、仁恒置地等港资房企以及大和房屋、华平基金、凯德等外资企业纷纷进入中国市场拿地。


从投资城市来看,外资港资企业更倾向于在核心一二线城市拿地。其中近两年来在武汉拿地数量居首,上海、盐城、无锡、成都、重庆、苏州等核心一二线城市紧随其后。从拿地企业来看,港资房企仁恒置地拿地数量最多,其次为香港置地和港龙中国。除此之外,像大和房屋、铁狮门这些外资也开始在中国市场布局。拿日本房企大和房屋来看,在2012年首次在中国拿地后,2021年再次进军苏州一宗商住地块,间隔时长近10年,铁狮门作为全国性的房地产企业,去年11月,间隔五年之久的铁狮门以50亿金额再次在上海拿地,足见对中国市场长期价值的看好。

外资企业在中国市场大举拿地,当然除了对市场的好看之外,低溢价也其看中的关键因素,根据数据显示,从这些企业拿地情况来看,半数以上的地块都被底价竞得,20%以上的地块溢价率在10%以下。从地块性质来看,在招拍挂市场拿地,综合地块和住宅地块仍是主力,商办及工业用地则占比较低,其中,港资企业拿地仍是以涉宅地块为主,部分外资企业则更加看重一些商办及仓储地块。

二、外资及港资收购更加青睐物流、产业园及工业资产,住宅项目非布局重点
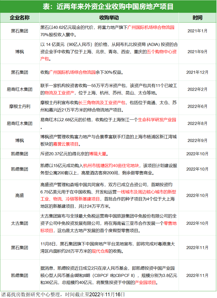
除了在土地市场施力外,外资港资企业在收购项目上也马不停蹄。2021年以来,大量外资企业对中国的房地产项目密切关注,尤其是对一些资金链承压企业的优质资产相当瞩目。其中,黑石集团近两年来在中国共完成三次收购,在2021年初收购富力地产旗下广州国际机场综合物流园70%,时隔不到一年,又将物流园剩余30%股权收入囊中。凯德集团同样完成三次大规模收购举动,在今年10月以20.37亿元竞得北京博瑞大厦,紧接着又以15亿元成功购入杭州市钱塘区约40亩住宅地块,而凯德集团最新的动作是在11月份投资成立2只在岸人民币基金,即凯德投资中国产业园核心型人民币基金I期和II期(CBPCF I和CBPCF II),总规模约40亿元,聚焦投资于中国的产业园项目。
显然,外资企业更善于逆周期操作,选择在市场接近底部时加速布局,从抄底的这些资产项目来看,物流园、产业园、工业资产及仓库等是其大举收购的主要目标,与此同时对于普通住宅项目的收购可谓是少之又少。这也反映出国内物流地产、产业地产等领域仍具有较大的发展空间。港资企业历来秉承稳健的发展原则,而新世界地产总裁在今年曾经公开表态计划明年在土地市场的投资将达100亿元。且认为中国房地产市场将在未来一两年内复苏得非常好,这是收购土地和资产的好机会。足见对中国房地产市场长线价值的看好,当前政策端的支持也是他们信心的重要来源。从近期来看,政策端频频发文救市,尤其是金融16条、第三支箭的发射等等,力度空前,后续市场修复可期。


三、境外资管等买入出险房企债券股票,着意“低买高卖”模式
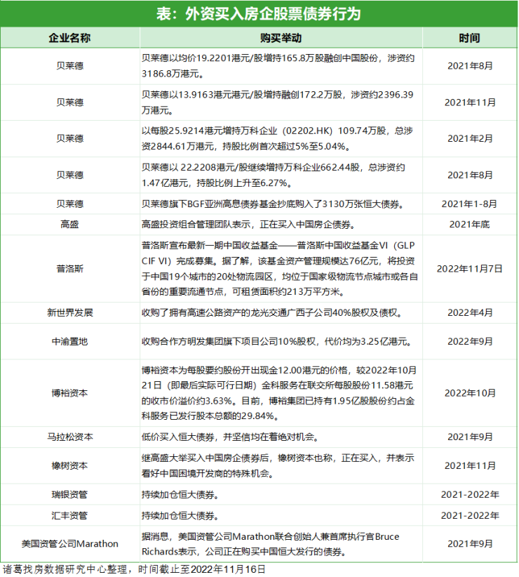
今年,房企频频爆发流动性危机,甚至一些大型房企也不能幸免,恒大暴雷之后,行业信心更是降至低点。地产股波动剧烈,AH股房地产板块股价大幅下挫,估值极度低估。根据Wind数据统计,上市房企平均市盈率仅在5倍左右,市净率更是低于1倍,为破净最严重的板块之一。此时,一些外资港资企业正在趁此时机大举购入出险房企的股票债券等。根据诸葛找房数据研究中心不完全统计,近两年来包括贝莱德、高盛、博裕资本、马拉松资本、橡树资本等多家外资企业纷纷瞄上了中国房企的股票债券,尤其是出险房企如恒大、融创等是他们主攻的目标,他们历来擅长长线投资,趁此低价买入,在未来地产复苏后再以高价卖出,“低买高卖”成为他们惯用的操作手段。

四、外资看好中国市场有抄底态势,一定程度上提振国内市场信心
整体来看,本轮外资大举布局中国房地产,具有以下特征:其一,外资及港资对城市的偏好上,更倾向于布局核心一二线城市,对三四线城市鲜少关注,显然他们也认识到一二线城市抗风险能力更强,资产价值更为稳定。其二,外资港资布局中国房地产市场并不看重传统住宅,而是对产业园、物流园、仓储等更为青睐,这些对于他们来说是未来值得看好的优质资产。其三,资管类公司以及一些不良资产投资公司更倾向于购买中国出险房企的债券、股票等,豪赌是他们的天性,低买高卖是他们屡试不爽的手法。
对于外资港资企业来说,在中国房地产市场探底时期大举布局,足见对中国房地产的长期看好,有抄底态势,为当前中国楼市起到一定的纾困作用,最主要的是提振中国楼市的信心。当前中国房地产市场已经出现了更多的积极迹象,进入11月份以来,中央对房地产市场的政策支持上升到空前高度,从启动“第二支箭”支持民营房企发债,到重磅出台“金融16条”救市,对于提振行业信心效果显著,中国房地产市场有望迎来转折时刻。预计在地产行业进入复苏周期后,这部分外资港资企业将会获得收益回报。
声明:本文由入驻焦点开放平台的作者撰写,除焦点官方账号外,观点仅代表作者本人,不代表焦点立场。
