金辉再获"第二支箭"支持"输血"8亿元,年内12家民营房企增信发债及股权融资落地
扫描到手机,新闻随时看
扫一扫,用手机看文章
更加方便分享给朋友

出品|焦点财经&搜狐地产
作者 | 王迪
从“金融16条”到“三支箭”,银行密集召开房企座谈会,上层支持民营房企合理融资的举措正加速落地。与之相关的是,REITs扩容首次覆盖商业不动产,保租房REITs持续落地,也让房企看到新的融资拓展渠道。
12月21日,金辉地产再获“第二支箭”支持,成功发行8亿元中票。搜狐财经梳理发现,这是继12月龙湖12亿及新城控股8.5亿元中票发行之后,又一家落地的民营房企。


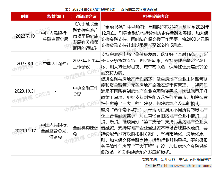
自今年“金融16条”落地,支持民营房企融资呼声不断。据中指院数据统计,2023年中债增及其他金融机构已为12家民营房企发行的超190亿元债券提供多种形式的担保。
从目前数据来看,自2023年1月以来,获得“第二支箭”融资持续支持的房企,包括碧桂园、新希望、中骏、雅居乐、合景泰富、卓越商管、华宇集团、新希望、新城、新湖中宝等民营房企。
“现在主要是开发商都没什么好的资产用来融资,所以融资金额相对较少。但比起这杯水车薪,总比没有强。”某位业内资深人士如此对搜狐财经表示。
搜狐财经梳理发现,今年涉及“第二支箭”融资落地对象多为民营房企,而单次融资数额并不大,最多发行金额为17亿元,最低为4.2亿元,票面利率多在5%以下。
仅就金辉此次发行的中期票据来看,由民企支持工具全额担保增信,发行金额8亿元,期限3年,发行利率4.28%,募集资金主要用于补充流动资金、保交楼项目建设、偿还境内外债券等。
这是金辉集团第三次运用“第二支箭”发行债券融资,对于提振市场信心、恢复债券融资渠道、降低融资成本以及改善企业现金流有重要作用。
据了解,本次中期票据发行得到各类市场投资机构的高度关注,银行、券商、保险、信托、公募基金等各类机构踊跃申购,这也是第一次有私募基金参与 “第二支箭”项下的房地产债券投资,一定程度上反映了市场对房地产业健康发展的信心。
今年,监管部门多次发声支持民营企业债券融资,推进“第二支箭”工作开展。6月,交易商协会发文强调,要发挥“第二支箭”支持作用。10月底中央金融工作会议召开后,央行、交易商协会等均表示一视同仁满足不同所有制房地产企业合理融资需求,继续用好“第二支箭”支持民营房地产企业发债融资。
以新城控股来看,12月13日,其发行8.5亿元中票,期限为3年,票面利率为4.48%。自2022年至今,新城控股已成功发行4笔中债增全额担保中票。
于房企而言,2023年最大的优势是,REITs首次覆盖商业不动产,保租房REITs持续落地,不少房企也表示,将试水消费基础设施公募REITs这一赛道。
12月20日,大悦城控股举办投资者关系活动。在被问及REITs时,大悦城控股表示,消费类基础设施REITs国内刚刚启动,公司十分关注相关政策,并积极跟进研究相关方案。
在此之前,今年11月首批3只消费基础设施公募REITs——华夏金茂购物中心REIT、华润商业REIT、中金印力消费REIT已正式获得证监会准予注册的批复,并在交易所审核通过,相关房企“首吃螃蟹”尝试的表现,也为后续其他相关房企打了个“样”。
另外,在股权融资方面,2023年,A股房企中,目前共有8家房企增发方案获得监管部门批准通过,其中3家已完成融资。农业银行、建设银行、交通银行、工商银行等10余家银行已经召开银行座谈会,表态为房企提供各种形式的融资支持。
对此,中指研究院指出,预计2024年房企资金支持政策有望继续细化落实,“三个不低于”等政策若能实质性落地将有助于改善企业融资环境,“保交楼”资金和配套举措亦有望进一步跟进,推动化解项目交付风险。
除融资之外,相关业内人士则认为,就目前来看,化解房地产风险仍是2024年重要目标,企业资金支持政策有望进一步落地见效,需求端政策有望继续托底发力。当前化解房企风险仍需要推动企业恢复自我造血能力,市场销售实质性修复是改善企业资金面的关键。
从市场表现来看,根据中指院监测,11月,重点100城新建住宅销售面积环比下降约8%,同比降幅扩大至14%,市场仍有下行压力。
声明:本文由入驻焦点开放平台的作者撰写,除焦点官方账号外,观点仅代表作者本人,不代表焦点立场。
