重磅!合六一体化真的来了!公交一体化,今年10月份建成
扫描到手机,新闻随时看
扫一扫,用手机看文章
更加方便分享给朋友
合肥市政府信息公开网较新消息,打通“最后一公里”:肥西、六安磋商公交衔接事宜。
合六一体化真的来了!
一、合六公交一体化,今年10月份建成
7月19日上午,六安市客运管理中心宣兴军主任、六安市道路运输管理局汪建军副局长率金安区运管所、六安市公交公司,到肥西县对接六安市双河镇与肥西县山南镇的公交客运衔接事宜。
磋商会议达成以下落实意见:
1、将肥西公交延伸至六安双河镇;
2、撤销洪桥城河公交首末站,由双河镇公交首末站提供站场服务保障;
3、双河公交首末站计划于今年10月份建成交付使用,届时,两地交通部门与公交企业将进行对接落实延伸。
肥西公交直达六安双河镇,将极大满足两地乘客的出行需求,避免中途换乘的等待。
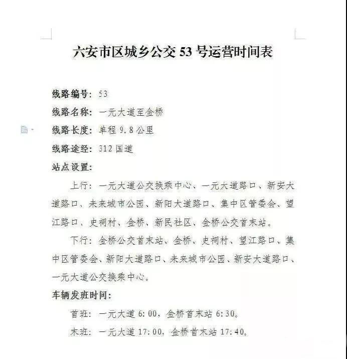
今年1月1日六安开通往合肥肥西金桥的公交班线,公交线为53路,全长9.8公里。 未来还有,9条客运班线、120台客运车辆进行公交化改造。
小庙、官亭各建一个公交枢纽,承担客流接驳,对于六安人来说,合肥将是2个硬币就能到的地方。
这对于合六一体化来说,无疑是又进了一步。
二、三千万轻轨、合桐轻轨列入规划舒城加快融入合肥经济圈!
7月7日,舒城县轨道交通编制工作座谈会召开。

会议提出重点将舒城县三千万轻轨连接线、合桐轻轨舒城段等重大轨道交通项目列入规划。
01、三千万轻轨
三千万轻轨,即三(河)千(人桥)万(佛湖)轻轨这一重大交通项目。

三千万轻轨规划起点为肥西三河,途径杭埠、千人桥、城关、干汊河、万佛湖等乡镇,终点为万佛湖景区,全长57.0公里,其中三河站至舒城东站(千人桥高铁站)23.4公里,舒城东站至万佛湖站33.6公里。
02、合桐轻轨
合桐轻轨项目的线路起点,位于合肥城市轨道交通一号线终点站九联圩站(徽州大道),沿途将设置合肥、肥西、董岗、花岗、桃溪、舒城、南港、舒茶、大关、卅铺、吕亭、桐城等站点。
未来,舒城人乘坐三千万轻轨及合桐轻轨,便可到达合肥市!这2条轻轨的建成,将进一步加快舒城融入合肥经济圈的进度。
三、合六轻轨今年开建
合肥市2019年“大新专”重点项目投资计划发布,共安排项目1079个,总投资15129.06亿元,其中合六轻轨(合六市郊铁路)项目被安排在重点投资计划项目中,并计划今年开建。
项目名称:合六市郊铁路(合六轻轨)
项目分类:传统优势产业/建筑业
项目规模:合肥境内37.5公里
建设起止年限:2019.12-2021.12
项目总投资:125亿元
项目用地面积:2700.4亩
项目进展情况:正在开展上位规划编制工作
2019项目工作目标:补充完成上位规划编制工作
合六轻轨项目在合肥境内计划用2年的时间建成,截止2019年1月底,项目正在开展上位规划编制工作,并且后期将继续补充和完成这项工作,计划今年12月份开始动工。
四、政府全力支持!
合六一体化7大动作曝光,打通主干道、通轻轨、城际铁路、公交,六安融入合肥的速度肉眼可见,合六一体化是大势所趋。

合六一体化7大动作全面启动
根据六安市协调发展行动计划实施方案,到2021年,合六一体化发展格局基本形成,六安成为合肥都市圈重要副中心城市。

大动作1:交通一体化
加快推进高速铁路及重点公路等基础设施建设为重点的交通一体化;
大动作2:水利一体化
以淠史杭灌区跨区域综合治理、大别山区优质水源保护、杭埠河疏浚及万佛湖开发利用、巢湖流域国家生态文明先行示范区扩围等农田水利设施建设为重点的水利一体化;
大动作3:信息一体化
以高性能信息网络传输平台、区域互联网数据中心、政务信息处理平台、区域应急防灾减灾联动指挥系统、公共技术研发和应用平台、信用信息共享互认平台等信息基础设施建设为重点的信息一体化;
大动作4:产业一体化
以舒城包河现代产业园、霍邱合肥高新区产业园等园区共建等为重点的产业一体化;
大动作5:旅游一体化
以共建无障碍旅游区为重点的旅游一体化;
大动作6:要素市场一体化
以金融机构跨地区经营、跨区域电子货币支付系统和即时兑付系统的互联互通、金融业务和银行卡同城化办理及同城化技术交易中心、人力资源市场和社会保障体系等为重点的要素市场一体化;
大动作7:资源与环境保护一体化
以构建区域生态文明协作机制、区域性水体污染应急机制、大别山水库群以及淠河总干渠等集中式饮用水源地水质地保护、健全生态补偿机制等为重点的资源与环境保护一体化。
合肥作为省会城市,带动六安经济必然是大势所趋。合六一体化,其实不只是宏观概念,更意味着资源共享、政策扶持、资金支持...对六安来说,必然是发展重大机遇。
声明:本文由入驻焦点开放平台的作者撰写,除焦点官方账号外,观点仅代表作者本人,不代表焦点立场。
