肥乡区自然资源和规划局出告字[2021]7号土地拍卖出让
搜狐焦点网邯郸站 2021-08-27 09:55:58
用手机看
扫描到手机,新闻随时看
扫一扫,用手机看文章
更加方便分享给朋友
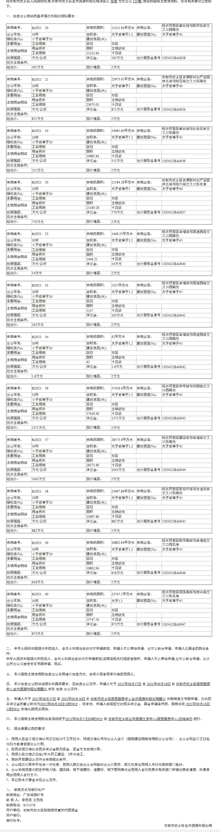
邯郸市肥乡区自然资源和规划局国有土地使用权拍卖出让公告(肥出告字[2021]7号)

声明:本文由入驻焦点开放平台的作者撰写,除焦点官方账号外,观点仅代表作者本人,不代表焦点立场。
扫一扫,用手机看文章
更加方便分享给朋友

声明:本文由入驻焦点开放平台的作者撰写,除焦点官方账号外,观点仅代表作者本人,不代表焦点立场。
正在加载中,请稍后...